中医师承

考试动态
复习指导
资料领取
首页 > 中医师承 > 考试时间 > 正文

浙江省2021年传统医学师承出师人员考试内容及时间安排

浙江省2021年传统师承和确有专长考试在即,相信大家对于考试内容和考试大纲都比较关注,临近考试,选择网课冲刺是很明智的选择,医学教育网中医师承和确有专长辅导课程全新升级,跟师学习取证更轻松>>

小手动图

浙江省2021年传统医学师承考试复习指导微信群

dianxiao:2021师承报名指导微信群

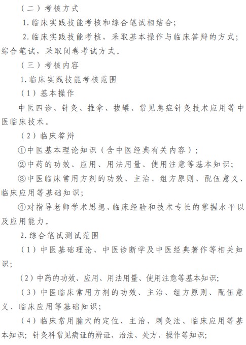
考核方式、内容、时间及地点

考核方式及内容:按照《浙江省以师承方式学习传统医学管理细则》和《浙江省传统医学确有专长人员考核实施细则》有关规定和要求执行。

考核时间、地点:2021年4月24日—25日,统一集中到杭州考试(具体考试时间和地点以准考证为准),请考生密切关注网上考核公告。

通知原文>>

考试大纲全文请下载附件查看:浙江省以师承方式学习传统医学管理细则原文

chushi1

chushi2

出师3

更多浙江省传统师承和确有专长考试报名通知请查看原文:

浙江省各省市2021年传统医学师承和确有专长报名、审核通知汇总

浙江省中医药管理局2021年传统医学师承和确有专长考核通知

以上是医学教育网小编整理的“浙江省2021年传统医学师承出师人员考试内容及时间安排”相关内容,想了解更多传统师承和确有专长医师资格考试知识,请持续关注医学教育网传统师承和确有专长医师资格考试栏目。

正保医学教育网
上医学教育网 做成功医学人
打开APP
全部评论(0打开APP查看全部 >
精品课程

中医师承/确有专长无忧实验班

辅导课程

1280

查看详情
热点推荐:
0
0
0
评论
取消
复制链接,粘贴给您的好友

复制链接,在微信、QQ等聊天窗口即可将此信息分享给朋友
前往医学教育网APP查看,体验更佳!
取消 前往
您有一次专属抽奖机会
可优惠~
领取
优惠
注:具体优惠金额根据商品价格进行计算
恭喜您获得张优惠券!
去选课
已存入账户 可在【我的优惠券】中查看