中医师承

考试动态
复习指导
资料领取
首页 > 中医师承 > 证书 > 正文

广东省传统医学师承出师证书怎么线下办理?

广东省传统医学师承出师证书怎么线下办理?

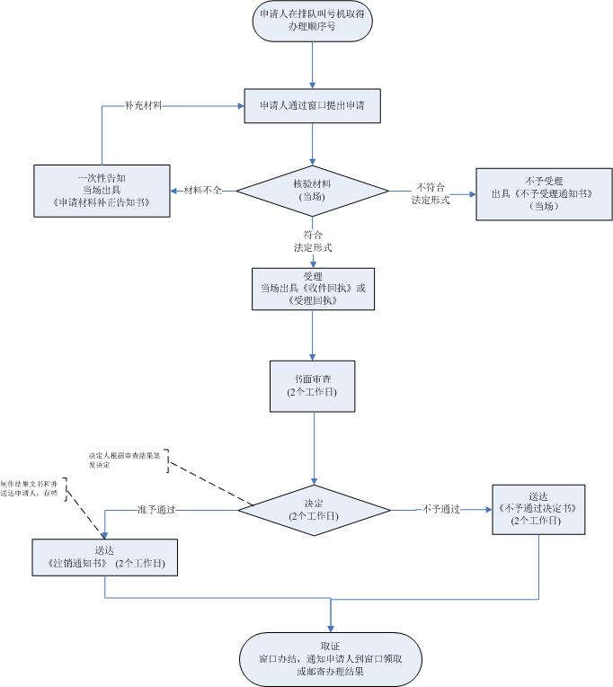
受理条件:

广东省内的传统医学师承跟师学习满三年的人员(县级以上公证机关签定公证合同)。

窗口办理流程:

1.申请。报考人员按照有关要求提交完整的申办材料一套,并提供全套材料的电子版(加盖公章的PDF文档)报送市中医药局。

2.受理。审核人员核验资料,审核通过的考生等待通知缴费并参加资格考试。

3.制证发证。考核通过后由省统一制证发证。

c8a78312-2c34-4629-bf1d-cc2815d52dd5

点击办理>>

正保医学教育网
上医学教育网 做成功医学人
打开APP
全部评论(0打开APP查看全部 >
精品课程

中医师承/确有专长无忧实验班

辅导课程

1280

查看详情
热点推荐:
0
0
0
评论
取消
复制链接,粘贴给您的好友

复制链接,在微信、QQ等聊天窗口即可将此信息分享给朋友
前往医学教育网APP查看,体验更佳!
取消 前往
您有一次专属抽奖机会
可优惠~
领取
优惠
注:具体优惠金额根据商品价格进行计算
恭喜您获得张优惠券!
去选课
已存入账户 可在【我的优惠券】中查看