中医执业医师

考试动态
复习指导

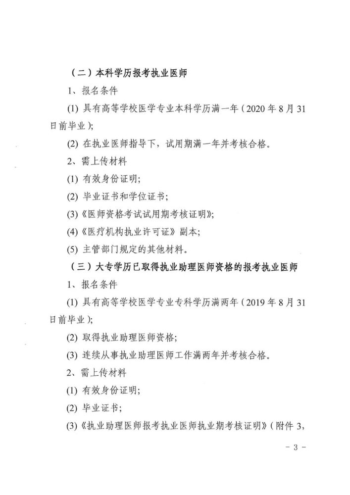
聊城临清考点2021年中医执业医师考试报名网上上传材料的通知

对于“聊城临清考点2021年中医执业医师考试报名网上上传材料的通知”的问题,相信很多考生都想了解,为了让大家更清楚地了解相关信息,医学教育网小编搜集整理了“聊城临清考点2021年中医执业医师考试报名网上上传材料的通知”的官方文件,希望对考生有所帮助。

临清1

临清2

临清3

临清4

临清5

临清6

临清7

临清8

临清9

临清10

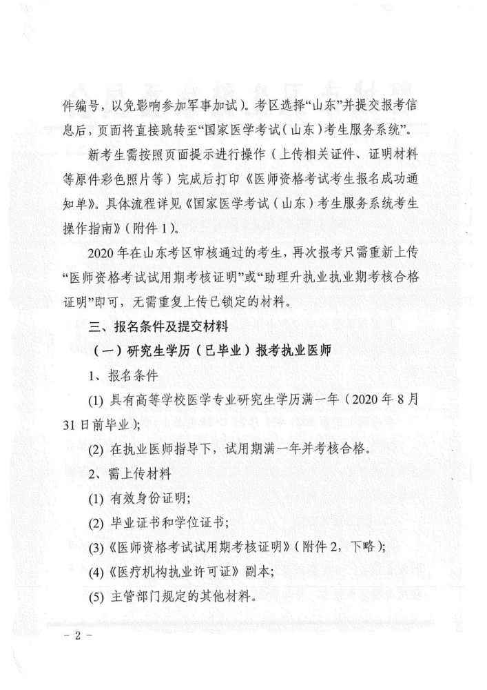
附件:

国家医学考试(山东)考生服务系统考生操作指南

医师资格考试试用期考核证明

执业助理医师报考执业医师执业期考核证明

医师资格考试短线医学加试考试考生报名资格申请审核表

关于2021年国家医师资格考试网上报名及材料审核的通知

以上“聊城临清考点2021年中医执业医师考试报名网上上传材料的通知”的问题,由医学教育网解答,预祝各位考生考试顺利!!!

正保医学教育网
上医学教育网 做成功医学人
打开APP
全部评论(0打开APP查看全部 >
精品课程

中医执业-高效定制班

直播+录播 含班级服务

4180

查看详情
热点推荐:
0
0
0
评论
取消
复制链接,粘贴给您的好友

复制链接,在微信、QQ等聊天窗口即可将此信息分享给朋友
前往医学教育网APP查看,体验更佳!
取消 前往
您有一次专属抽奖机会
可优惠~
领取
优惠
注:具体优惠金额根据商品价格进行计算
恭喜您获得张优惠券!
去选课
已存入账户 可在【我的优惠券】中查看