中医(专长)考试

考试动态
复习指导

河源市源城区转发2019年度广东省中医医术确有专长人员医师资格考核报名通知

关于“河源市源城区转发2019年度广东省中医医术确有专长人员医师资格考核报名通知 ”相关内容,相信参加中医医术确有专长考核的考生都在关注,为方便大家了解,在此医学教育网小编为大家整理如下内容:

关于转发省中医药局关于开展2019年度广东省中医医术确有专长人员医师资格考核报名工作的通知

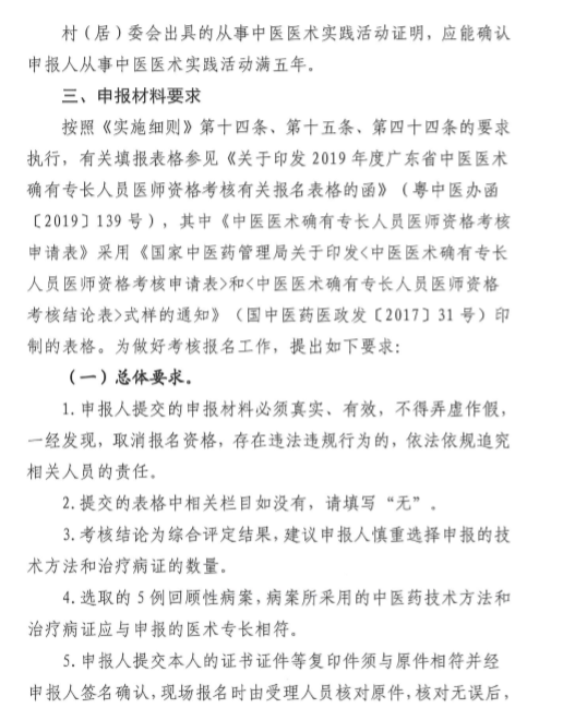
1

2

3

4

5

6

申报人可持有有效身份证件及规定材料向长期临床实践所在地县区卫生健康局中医药主管部门提交申报材料,源城区受理部门设在源城区卫生健康局中医药与药政管理股(源城区人民政府大院内E栋203室),报名截止时间为:2020年3月27日。联系人:曾碧军,咨询方式:0762-3226929,办理时间:周一至周五(法定节假日除外)上午:8:30-12:00,下午:14:30-17:30。

01粤中医办函〔2019〕139号_关于印发2019年度广东省中医医术确有专长人员医师资格考核报名表格的函.pdf

02广东省中医医术确有专长人员医师资格考核报名表格(2019).doc

03中医医术确有专长人员(多年实践人员)医师资格考核申请表.doc

04中医医术确有专长人员(师承学习人员)医师资格考核申请表.doc

05河源市报名点设置一览表.doc

相关推荐:

广东省2019年中医医术确有专长医师资格考试通知各地区汇总

以上为“河源市源城区转发2019年度广东省中医医术确有专长人员医师资格考核报名通知”全部内容,由医学教育网小编整理,更多信息请随时关注医学教育网!

正保医学教育网
上医学教育网 做成功医学人
打开APP
精品课程

中医专长-超值精品班

2022年新课

1880

查看详情
热点推荐:
取消
复制链接,粘贴给您的好友

复制链接,在微信、QQ等聊天窗口即可将此信息分享给朋友
前往医学教育网APP查看,体验更佳!
取消 前往
您有一次专属抽奖机会
可优惠~
领取
优惠
注:具体优惠金额根据商品价格进行计算
恭喜您获得张优惠券!
去选课
已存入账户 可在【我的优惠券】中查看