潍坊市卫健委发布了关于2021年中医医术确有专长人员医师资格考核有关事项的声明,具体官方通知医学教育网小编搜集整理如下:
根据山东省卫生健康委员《关于做好2021年山东省中医医术确有专长人员医师资格考核报名相关工作的通知》,我市全面启动全省中医医术确有专长人员医师资格考核工作。在前期报名过程中了解到,有机构和个人以赢利为目的,组织举办中医医术确有专长学术交流会或考前培训班、辅导班,以协助报名、保证通过为由,收取高额费用,甚至冒用国家、省、市中医药管理局名义,传播虚假报名信息。此类行为严重误导公众,干扰了考核工作推进,并侵犯了考生的合法权益。
潍坊市卫生健康委员会(市中医药管理局)特此严正声明:我委不会也从未委托任何机构和个人以任何形式举办中医医术确有专长人员医师资格考核培训班或考前辅导,从未指定任何形式的培训教材或资料,更未对任何医师资源进行干预,请广大考生注意识别此类信息,谨防上当受骗。
对所有中医类别医师提醒:指导、推荐材料是考核报名的重要依据,指导老师、推荐医师应对指导、推荐内容真实性准确性作出承诺,对签署的指导、推荐意见负有法律责任。指导老师、推荐医师弄虚作假、徇私舞弊的,按照《中医医术确有专长人员医师资格考核注册管理暂行办法》第三十六条规定“责令暂停6个月以上1年以下执业活动;情节严重的,吊销其医师执业证书;构成犯罪的,依法追究刑事责任”进行处理。
在我市连续跟师学习中医满五年,或具有医术渊源、在中医医师指导下连续在本市从事中医医术实践活动满五年或者《中华人民共和国中医药法》施行前已经在我市连续从事中医医术实践活动满五年,对某些病证的诊疗方法独特、技术安全、疗效明显,由至少两名中医类别执业医师推荐,可以申请参加中医医术确有专长人员医师资格考核,仅经过短期培训的有关人员不得申报。如对《中医药法》、中医医术确有专长考核注册管理政策及报名有关规定有疑问,可咨询所在县市区卫生健康(中医药)行政管理部门(附件)。
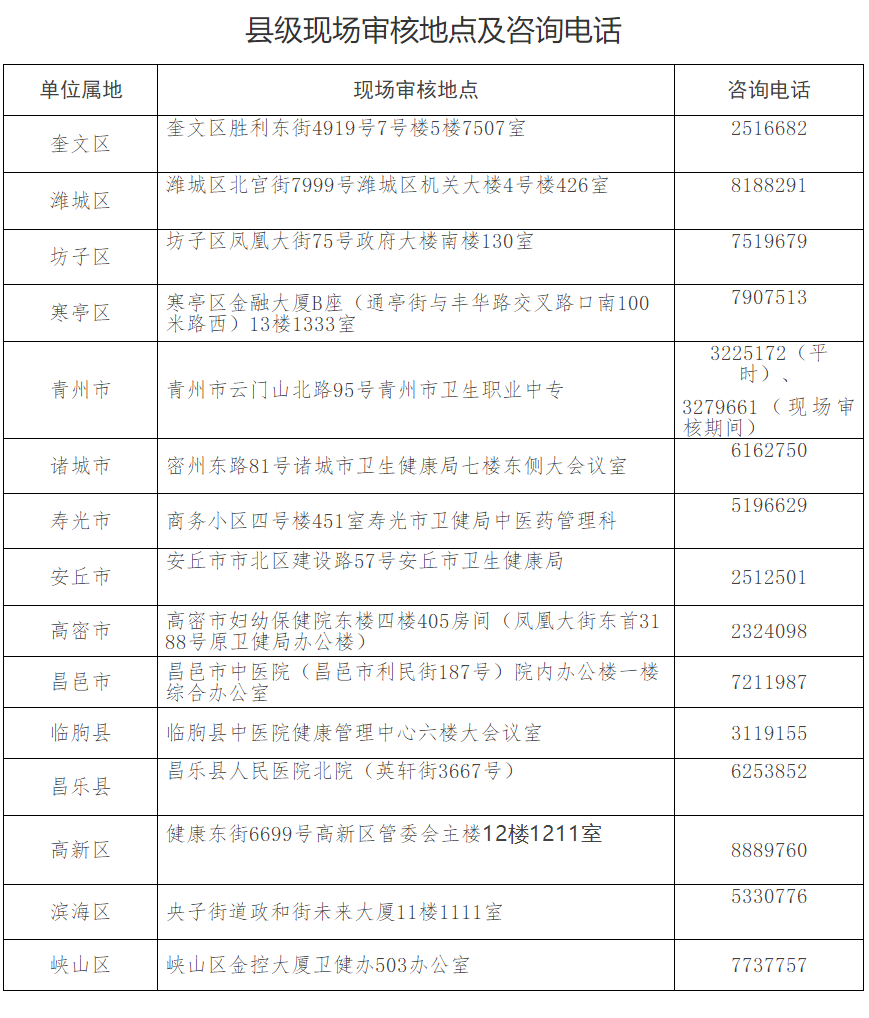
附件:县级现场审核地点及咨询电话
潍坊市卫生健康委员会
2021年9月15日
附件:


官方通知:
山东省2021年中医医术确有专长人员医师资格考核报名通知汇总
关于《山东省中医医术确有专长人员医师资格考核注册管理实施细则》的政策解读
山东省中医医术确有专长人员医师资格考核注册管理实施细则