相信报考福建省中医医术确有专长人员医师资格考核的考生都想了解“福建省中医医术确有专长考核申报资料”为帮助大家掌握,在此医学教育网小编为大家整理如下内容:
附件下载: 福建省中医医术确有专长人员医师资格考核申报资料一览表
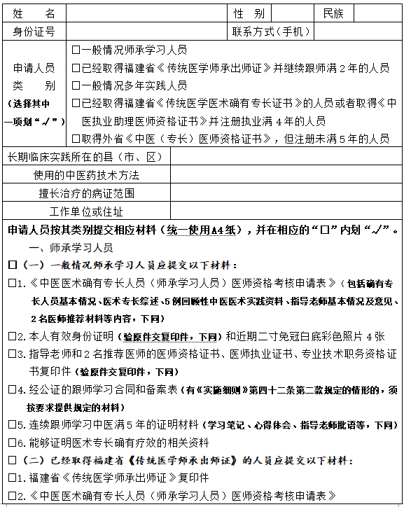
福建省中医医术确有专长人员医师资格考核申报资料一览表



注:1.本表同时作为县级中医药主管部门审核申报材料时核对、填写使用。
2.请注意阅读括弧内的备注,相同情况的不再重复备注,请参阅前面的内容。例如:所有要求提供复印件的,均应与原件进行核对。
3.考生申报的医术专长范围须符合《考务管理办法》的规定。
4.指导老师和推荐医师的专业应与确有专长人员的专长范围相同或相近。
5.指导老师和推荐医师的从业年限符合要求的,可只提交证明执业年限的材料,免提交专业技术职务资格证明材料。
6.能够证明医术专长确有疗效的相关资料由申请人员根据自身实际提供,卫生健康行政部门在审核时对其证明力进行判断。
7.在《实施细则》实施前取得《乡村医生执业证书》的中医药一技之长人员申请参加考核的,参照“一般情况多年实践人员”提交申报材料,《乡村医生执业证书》及其注册执业情况可作为从事中医医术实践活动满五年的辅助证明材料,仍须提交县级卫生行政部门或者村委会的证明,但不须提交2017年7月1日之后在中医类别执业医师指导下从事中医医术实践活动的证明材料。

中医医术专长(师承学习人员)考核申请表模板(附下载)
中医医术专长(多年实践人员)考核申请表模板(附下载)
上文关于“福建省中医医术确有专长考核申报资料一览表”的文章由医学教育网编辑整理搜集,希望可以帮助到大家!更多信息随时关注医学教育网!