中医(专长)考试

考试动态
复习指导

中医医术确有专长考核报名材料:推荐医师承诺书下载

关于“中医医术确有专长考核报名材料:推荐医师承诺书下载”相关内容,相信报考广东省中医医术确有专长人员医师资格考核的考生都想知道,为方便大家了解,在此医学教育网小编为大家整理如下内容:

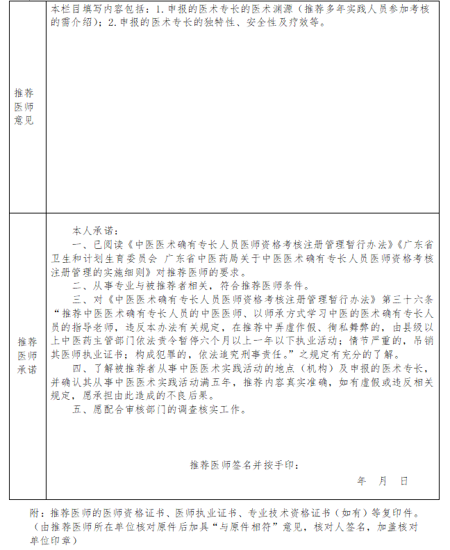
推荐医师承诺书


4

5

附件下载:广东省中医医术确有专长人员医师资格考核报名表格(2019)

以上为“中医医术确有专长考核报名材料:推荐医师承诺书下载”全部内容,由医学教育网小编整理,更多信息请随时关注医学教育网!

正保医学教育网
上医学教育网 做成功医学人
打开APP
精品课程

中医专长-超值精品班

2022年新课

1880

查看详情
热点推荐:
取消
复制链接,粘贴给您的好友

复制链接,在微信、QQ等聊天窗口即可将此信息分享给朋友
前往医学教育网APP查看,体验更佳!
取消 前往
您有一次专属抽奖机会
可优惠~
领取
优惠
注:具体优惠金额根据商品价格进行计算
恭喜您获得张优惠券!
去选课
已存入账户 可在【我的优惠券】中查看