关于“中医医术确有专长(多年实践人员)医师资格考核申请表模板”相关内容,相信参加中医医术专长考核的考生都在关注,为方便大家了解, 在此医学教育网小编为大家整理如下内容:





填表说明
1.本表供中医医术确有专长人员(多年实践人员)申请参加医师资格考核时使用。
2.一律用钢笔或签字笔填写,内容要具体、真实,字迹要端正清楚。
3.第1——2页由申请人填写,第3-4页由推荐医师填写,第5页由各级中医药主管部门填写。
4.表内的年月日时间,一律用公历阿拉伯数字填写。
5.照片应为申请人近期二寸免冠白底照片。
6.文化程度:填写申请人目前所取得的最高学历。
7.工作单位:没有工作单位者,填“无”。
8.医术实践地点:应具体到XX省(区、市)XX市(地、州、盟)XX县(区、旗)XX乡(镇、街道)。
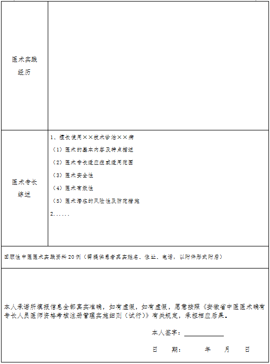
9.医术专长:应包括使用的中医药技术方法和擅长治疗的病证范围。使用的中医药技术方法和诊治的病证范围应为对应关系,即“使用××技术诊治××病”。医术专长还应符合“方法独特、技术安全、疗效明显”标准。申报的中医疾病数量不超过3个。申报的中医药技术分“内服方药”、“外治技术”、“内外兼有”三类,仅限选填其中一类,其中申报“外治技术”和“内外兼有”类的须明确技术类别或技术名称,如“使用内服方药治疗××病”、“使用××外治技术治疗××病”、“使用内服方药兼××外治技术治疗××病”。申报的医术专长应与附件3所填报医术专长一致。
10.近五年服务人数:是指近五年内应用医术专长服务的人数。
11.医术渊源:包括中医医疗服务类非物质文化遗产传承脉络、家族行医记载记录、医籍文献等。
12.个人学习经历:包括文化学习和医术学习经历。
13.医术专长综述:包括医术的基本内容及特点描述、适应症或适用范围、安全性及有效性的说明等。
14.推荐医师基本情况:须附推荐医师医师资格证书、医师执业证书复印件。
15.推荐医师意见:包括被推荐人姓名、医术专长和推荐理由等。
相关推荐:
2020年全国各省市中医医术确有专长医师考试报名汇总
浙江省中医医术专长医师考核考试时间延迟通知汇总!
中医医术专长考核-【中医妇科学】常见知识点汇总
中医专长针灸学“内科病证的针灸治疗”高频考点
上文关于“中医医术确有专长(多年实践人员)医师资格考核申请表模板”的文章由医学教育网编辑整理搜集,希望可以帮助到大家!更多信息随时关注医学教育网!