下载APP
医学考研
首页
>
医学考研
>
复试内容
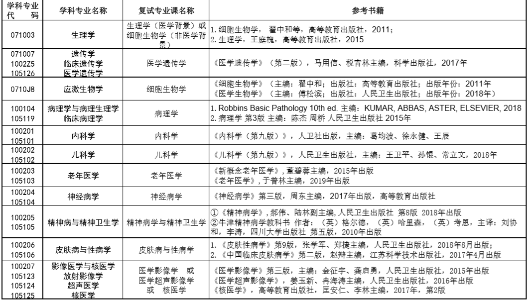
福建医科大学2021研究生入学考试第一临床医学院复试科目
2021-01-12
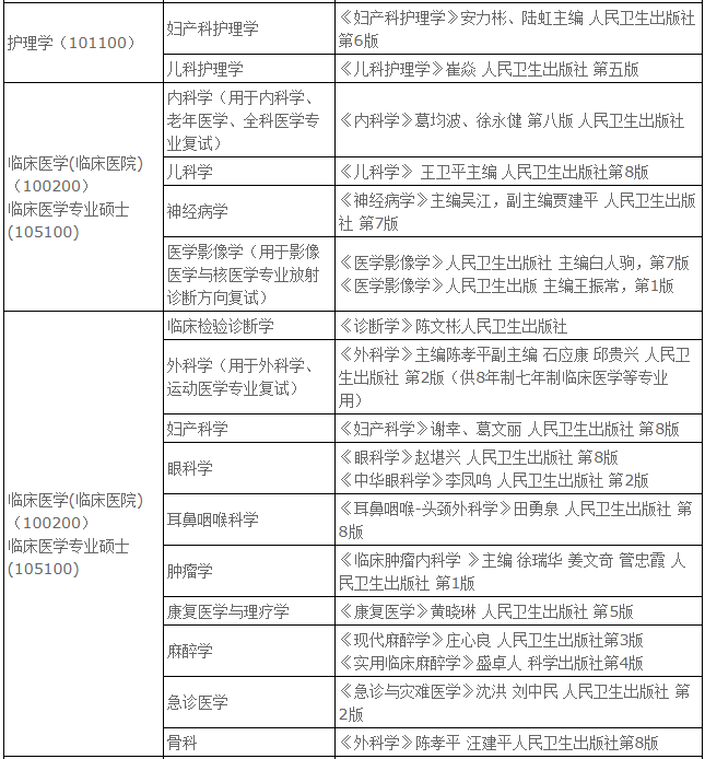
福建医科大学2021研究生入学考试护理学院复试科目
2021-01-12
济宁医学院2021年硕士研究生入学考试复试科目一览表
2021-01-12
扬州大学2021研究生入学考试临床医学专业复试内容
2021-01-12
扬州大学2021研究生入学考试护理学院复试内容
2021-01-12
赣南医学院2021年硕士研究生入学考试复试内容
2021-01-12
徐州医科大学2021考研复试内容
2021-01-12
大连大学2020年硕士研究生复试科目及参考书目
2021-01-04
杭州师范大学2020年硕士研究生复试科目与复试内容
2021-01-04
延安大学2021年硕士研究生招生考试复试科目以及参考书目
2021-01-04
佳木斯大学2021年硕士研究生招生复试参考书
2021-01-04
贵州中医药大学2021年硕士研究生复试笔试科目
2021-01-04
成都大学21硕士研究生招生自命题科目复试参考内容说明
2021-01-04
不清楚2021研考复试流程?面试都会问什么?点击查看全解析!
2020-12-28
21考研复试—给导师发邮件的模板
2020-12-28
21考研复试—获得研招院校导师信息
2020-12-28
21考研复试—复试资料如何收集准备?
2020-12-28
21考研复试—考研准考证丢了怎么参加复试?
2020-12-28
21考研复试—复试会有笔试吗?
2020-12-28
21考研复试—复试联系导师要注意的事项
2020-12-28
21考研复试—复试要准备的材料
2020-12-28
21考研复试—应届生该如何准备复试?
2020-12-28
四川大学华西临床医学院2021硕士研究生复试专业课参考书籍
2020-09-27
福建中医药大学2021硕士研究生考试复试笔试科目
2020-09-15
云南中医药大学全国硕士研究生招生考试复试成绩复核办法
2020-05-29
海军军医大学2020年硕士研究生复试
2020-05-28
上海中医药大学2020年硕士生进入调剂复试名单
2020-05-28
东南大学2020级硕士推免生注意事项
2020-05-28
牡丹江医学院2020年硕士研究生第一轮调剂复试成绩公示
2020-05-28
南京中医药大学公布常州附属医院调剂复试名单的通知
2020-05-27
天津医科大学2020年研究生调剂进入复试名单及复试通知
2020-05-25
中国政法大学2020年硕士研究生招生调剂考生复试成绩
2020-05-25
温州医科大学2020年硕士研究生调剂复试内容
2020-05-22
重庆医科大学第一临床学院2020年研究生复试调剂申请审查结果公示
2020-05-22
重庆医科大学基础医学院2020年硕士研究生调剂复试考生信息
2020-05-22
天津中医药大学2020年硕士研究生一志愿复试成绩(中医药研究院)
2020-05-22
天津中医药大学2020年硕士研究生一志愿复试成绩(针灸推拿学院)
2020-05-22
解放军医学院2020年硕士研究生招生复试各专业时间安排
2020-05-20
北京中国中医科学院2020硕士研究生复试内容
2020-05-19
北京教育考试院研招办:给研考生的复试温馨提示
2020-05-18
广东医科大学2020年硕士研究生第一志愿复试条件及内容
2020-05-15
湖州师范学院2020年硕士研究生招生一志愿考生复试名单
2020-05-15
杭州师范大学医学院2020硕士研究生复试内容汇总
2020-05-15
考研复试需要这些问题你该怎么回答?
2020-05-15
考研如何抓住远程复试的机会脱颖而出?
2020-05-15
山东省医学科学院2020年硕士研究生复试形式与内容
2020-05-14
海南医学院2020年硕士研究生招生远程复试资格审查材料
2020-05-14
关于做好江苏大学2020年硕士研究生招生复试录取工作的通知
2020-05-14
江苏大学2020年硕士研究生复试录取工作考生须知
2020-05-14
山东中医药大学2020年药学院各专业硕士研究生复试须知
2020-05-13
加载更多
第1页
第2页
第3页
第4页
第5页
正保医学教育网客户端
免费下载