下载APP
医学考研
首页
>
医学考研
>
复试内容
考研复试阶段谁最容易被淘汰?
2020-04-28
考研怎么知道进复试了?
2020-04-28
考研复试一般能过吗?
2020-04-28
医学考研复试应该怎么准备?
2020-04-28
复试面试要记住这8点!
2020-04-28
电子科技大学2020年硕士研究生复试热点问题
2020-04-28
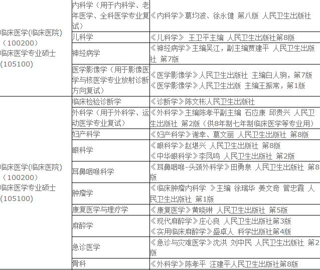
南京大学临床医学2020年考研复试科目
2020-04-27
北京研究生招生单位如何录取考生?考生如何查询到自己的录取结果?
2020-04-27
研究生考生申请参加调剂时有什么注意事项?
2020-04-27
报考其他单位临床医学类专业学位的研究生考生应该如何调剂?
2020-04-27
报考少数民族骨干和退役大学生士兵专项计划的研究生考生应该如何调剂?
2020-04-27
第一志愿报考照顾专业的研究生考生应该如何调剂?
2020-04-27
研究生考生需要满足哪些基本要求才可以参加调剂?
2020-04-27
考生在参加网络远程考研复试时有哪些注意事项?
2020-04-27
2020大连大学医学硕士复试科目内容
2020-04-21
临床医学考研科目都有哪些?
2019-06-30
加载更多
第1页
第2页
第3页
第4页
第5页
正保医学教育网客户端
免费下载