卫生网校
首页
>
卫生网校
>
考试报名
四川德阳2021年度医用设备使用人员业务能力考评现场确认工作的通知
2021-10-13
四川自贡2021年医用设备使用人员业务能力考评报名确认工作的通知
2021-10-13
四川2021年度医用设备使用人员业务能力考评公告
2021-10-13
四川地区2021年医用设备使用人员业务能力考评通知汇总!
2021-10-13
甘肃地区2021年医用设备使用人员业务能力考评通知汇总!
2021-10-13
湖南地区2021年医用设备使用人员业务能力考评通知汇总!
2021-10-13
湖南衡阳市2021年医用设备使用人员业务能力考评工作开始报名的公告
2021-10-13
湖南株洲2021年医用设备使用人员业务能力考评工作开始报名的公告
2021-10-13
湖南常德市关于2021年医用设备使用人员业务能力考评的公告
2021-10-13
湖南张家界市2021年医用设备使用人员业务能力考评工作的公告
2021-10-13
湖南永州2021年度医用设备使用人员业务能力考评公告
2021-10-13
湖南湘西自治州2021年度医用设备使用人员业务能力考评公告
2021-10-13
湖南郴州市2021年医用设备使用人员业务能力考评工作的公告
2021-10-13
湖南邵阳2021年医用设备使用人员业务能力考评工作开始报名的公告
2021-10-13
湖南邵阳2021医用设备使用人员业务能力考评资格确认注意事项
2021-10-13
湖南怀化市2021年医用设备使用人员业务能力考评工作的公告
2021-10-13
湖南益阳市2021年医用设备使用人员业务能力考评工作报名的公告
2021-10-13
甘肃天水2021年医用设备使用人员业务能力考评工作的公告
2021-10-12
安徽2021年医用设备使用人员业务能力考评工作通知发布!
2021-10-12
湖南岳阳2021年医用设备使用人员业务能力考评工作的公告发布!
2021-10-12
湖南湘潭2021年医用设备使用人员业务能力考评的公告发布!
2021-10-12
【汇总】2021年医用设备使用人员业务能力考评各地通知汇总!
2021-10-12
甘肃2021年全国医用设备使用人员业务能力考评通知
2021-10-12
【中国卫生人才网】2021年医用设备使用人员业务能力考评报名入口开通!
2021-10-12
【中国卫生人才网】2021年医用设备使用人员业务能力考评特别提示
2021-10-12
【中国卫生人才网】2021年医用设备使用人员业务能力考评网上报名操作指导
2021-10-12
【中国卫生人才网】2021年医用设备使用人员业务能力考评报考常见问题解答
2021-10-12
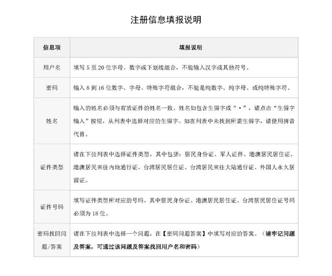
【中国卫生人才网】2021年医用设备使用人员业务能力考评信息填报说明
2021-10-12
【官方】2021年医用设备使用人员业务能力考评政策,全方位解读!
2021-10-12
【中国卫生人才网】2021年医用设备使用人员业务能力考评报名流程公布!
2021-10-12
【中国卫生人才网】2021年医用设备使用人员业务能力考评对象
2021-10-12
【中国卫生人才网】2021年医用设备使用人员业务能力考评考生须知
2021-10-12
湖北2021年医用设备使用人员业务能力考评工作的通知
2021-10-11
2021年新疆考区医用设备使用人员业务能力考评工作的通知
2021-10-11
廊坊市2021年医用设备使用人员业务能力考评工作的通知
2021-10-11
福建省2021年全国医用设备使用人员业务能力考评工作的通知
2021-10-11
广元2021年度医用设备使用人员业务能力考评公告
2021-10-11
提醒!江苏2021年医用设备报名及考试时间通知发布!
2021-10-11
什么时候进行2021年西藏医用设备考试报名及审核?
2021-10-09
西藏2021年医用设备考试有哪些专业?
2021-10-09
2021年西藏医用设备使用人员业务能力考评即将开始报名!
2021-10-09
2021年医用设备考试报名提交照片有何要求?
2021-09-12
什么时候可以查询2021年医用设备考试资格审核情况?
2021-09-02
如何进行2021年大型医用设备上岗证考试报名确认环节?
2021-09-02
如何进行2021年大型医用设备上岗证考试网上报名?
2021-08-31
想要参加2021年大型医用设备上岗证考试需要满足什么条件?
2021-08-31
CT医师上岗证考试报名条件
2021-07-14
CT技师医用设备上岗证考试报考条件
2021-07-14
医用设备上岗证考试报名流程
2021-06-25
2021年MRI医师大型医用设备上岗证报考条件
2021-06-18
加载更多
第2页
第3页
第4页
第5页
第6页
第7页
正保医学教育网客户端
免费下载
选课
试听
App下载
书店
直播