下载APP
公卫执业/助理医师
首页
>
公卫执业/助理医师
>
辅导精华
一表搞定医院感染的分类!公卫医师流行病学高频考点精讲
2022-03-01
流行病学历年考点:传染源、传播途径、人群易感性(含模考题)
2022-03-01
公卫医师流行病学理念高频考点:筛检试验的评价
2022-03-01
2022年公共卫生类别医师流行病学历年10大考点精选
2022-02-28
公共卫生类别医师资格考试流行病学“盲法”考点精讲
2022-02-28
公卫医师流行病学“比值比”高频考点解析(含经典练习题)
2022-02-28
公卫医师考试《流行病学》病例对照研究-研究设计考点(含练习)
2022-02-28
公卫医师资格考试“流行病学”队列研究资料的整理与分析
2022-02-28
公卫医师《流行病学》现况研究考点及经典练习
2022-02-28
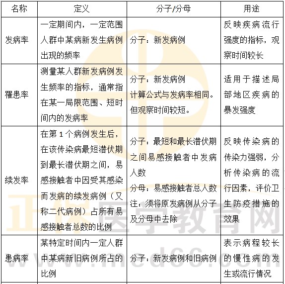
公卫医师流行病学:疾病的流行强度(考点精编)
2022-02-28
2022年公卫医师历年考点:流行病学基本概念
2022-02-28
罐头发生化学性胖听的原因?55.17%正确率
2022-02-22
花生仁被黄曲霉污染,最好的去毒方法是?51.72%正确率!
2022-02-22
【摸底测试正确率41.38%】下列哪一项不是豆类的抗营养因素?
2022-02-22
【模考正确率62.07%】下列叶酸的特性中,错误的是?
2022-02-22
【正确率27.59%】维生素B1以辅酶形式主要参与?
2022-02-22
【20.69%正确率 】氧需能否得到满足主要取决于哪个系统的功能?
2022-02-21
【58.62%正确率】生产工艺过程中的有害因素不包括?
2022-02-21
地面水中三氮含量为:氨氮(++)、亚硝酸盐氮(-)、硝酸盐氮(++),则说明地面水?
2022-02-21
水体复氧作用是指?正确率51.72%(公卫医师摸底)
2022-02-21
【正确率34.48%】有关空气湍流的论述哪些是错误的?
2022-02-21
【模考正确率44.83%】关于疾病年龄分布分析方法的叙述,正确的是?
2022-02-15
某高校在某年秋季发生甲肝流行,描述这次暴发严重性的常用最佳指标是?
2022-02-15
【全国公卫模考正确率68.97%】下列哪一条不是队列研究的特点
2022-02-15
性别与吸烟,性别与肺癌的关系【全国公卫模考正确率24.14%】
2022-02-15
全国公卫医师基础摸底50题免费做!看直播解析!
2022-02-15
【全国公卫医师模考正确率86.21%】病死率的定义是?
2022-02-15
标准正态分布:2022年公卫执业医师卫生统计学考点
2022-02-14
正态分布曲线下的面积分布规律-公卫执业医师精选考点
2022-02-14
正态分布的概念和特征-公卫执业医师统计学考点
2022-02-14
传播的媒介选择原则有哪些?
2022-02-06
公卫助理医师易错考点:酮体合成原料是什么?
2022-02-05
影响和制约疾病流行的有哪些?
2022-02-04
公卫执业医师易错题:霍乱有哪些临床表现?
2022-02-03
必需脂肪酸含量最多的动物类食物是什么?
2022-02-02
传播传递信息的行为的属于什么性质?
2022-02-01
甘油磷脂合成最活跃的组织是哪个?
2022-01-31
公卫执业医师易错考点:什么是 AIDS窗口期?
2022-01-30
脑卒中的三级预防都有什么?
2022-01-29
2022年公卫执业/助理医师资格考试相关知识点解析【氨基酸的一般代谢】
2022-01-26
2022年公卫执业/助理医师资格考试【脂肪酸】相关知识点+解析
2022-01-26
2022年公卫执业/助理医师资格考试——血脂的相关知识点及解析
2022-01-26
2022年公卫执业/助理医师资格考试氧化磷酸化的相关知识点及解析
2022-01-26
2022年公卫执业/助理医师资格考试相关知识点解析【磷酸戊糖途径】
2022-01-26
2022年公卫执业/助理医师资格考试相关知识点解析【糖异生】
2022-01-26
2022年公卫执业/助理医师资格考试糖酵解的知识点+练习
2022-01-26
2022年公卫执业/助理医师资格考试知识点练习【抑制剂对酶促反应的抑制作用】
2022-01-26
2022年公卫执业/助理医师资格考试知识点和练习【酶的分子组成】
2022-01-26
2022年公卫执业/助理医师资格考试知识点练习【蛋白质的结构】
2022-01-26
2022年公卫执业医师《卫生毒理学》科目特点及复习要点
2021-12-23
加载更多
第34页
第35页
第36页
第37页
第38页
第39页
正保医学教育网客户端
免费下载
选课
试听
招生方案
题库
资料
404 Not Found
404 Not Found
nginx