下载APP
中药/药学理论
首页
>
中药/药学理论
>
中药学专业知识
炮制对药物成分的影响?!
2020-02-19
炮制对药性的影响
2020-02-19
中药炮制与临床疗效
2020-02-19
中药化学:氧苷的分类
2020-02-18
中药化学:苷类的结构与分类
2020-02-18
中药化学成分的提取方法
2020-02-18
中药化学的概念有哪些?
2020-02-18
什么是中药鉴定学?常见药材如何鉴定?
2020-02-18
中药鉴定:药材显微特征(二)
2020-02-18
中药鉴定:药材显微特征(一)
2020-02-18
中药鉴定:药材性状特征!
2020-02-18
中药鉴定——药材性状“习称”
2020-02-18
中药药剂:什么是非处方药?什么是新药?
2020-02-18
什么是成方制剂?什么是处方?
2020-02-18
基本概念:剂型、制剂
2020-02-18
【概念】什么是药物?药品?
2020-02-18
饮片、植物油脂和提取物饮片
2020-02-18
宜用其他制法进行炮制的中药
2020-02-12
宜用炒法进行炮制的中药
2020-02-12
麻黄的炮制方法、炮制作用及应用
2020-02-12
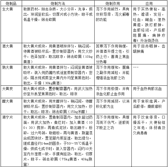
大黄的炮制方法、炮制作用及应用
2020-02-12
炮制常用液体辅料及其作用
2020-02-11
【中药化学】萜类知识点总结(三)
2020-02-11
【中药化学】萜类知识点总结(二)
2020-02-11
【中药化学】萜类知识点总结(一)
2020-02-11
中药化学:皂苷类知识点总结(三)
2020-02-11
中药化学:皂苷类知识点总结(二)
2020-02-11
中药化学:皂苷类知识点总结(一)
2020-02-11
中药鉴定:白芍和赤芍
2020-02-11
中药鉴定——白术和苍术
2020-02-11
中药鉴定:牛膝和川牛膝
2020-02-11
常用动物类中药的鉴定术语
2020-02-11
常用植物类中药的鉴定术语
2020-02-11
简述栓剂的作用特点和吸收途径
2020-02-11
微型包囊技术的特点与应用
2020-02-11
注射剂的质量要求
2020-02-11
注射剂的附加剂及其应用
2020-02-11
中药药剂——注射剂的溶剂
2020-02-11
中药炮制可改变或缓和药物性能
2020-02-04
蜜炙法常考药材及作用
2020-02-04
醋炙法根据药物的性质在操作时有两种方式
2020-02-04
中药炮制知识点:常用饮片质量控制
2020-02-04
中药炮制目的——降低或消除药物的毒性或副作用
2020-02-04
萜类化合物的重要理化性质——化学性质
2020-02-04
萜类化合物的重要理化性质——物理性质
2020-02-04
什么是环烯醚萜?环烯醚萜的分布?
2020-02-04
萜的主要生物活性
2020-02-04
中药化学——糖的分离
2020-02-04
药物的采收与加工!
2020-02-04
单子叶植物药用部位
2020-02-04
加载更多
第22页
第23页
第24页
第25页
第26页
第27页
正保医学教育网客户端
免费下载
选课
试听
招生方案
书店
资料
404 Not Found
404 Not Found
nginx