卫生网校
首页
>
卫生网校
>
医学自考
2020年下半年湖南自考课程安排及教材目录通知
2020-06-19
2020年10月湖南自学考试课程安排及教材目录
2020-06-19
2020年上半年北京自考笔试课程网上报考6月19日开始
2020-06-19
浙江调整停止颁发房地产经营与管理等自考专业毕业证书时间
2020-06-19
2020年上半年河北自学考试申请毕业公告
2020-06-19
北京自考综合服务平台(网站)停止使用的通
2020-06-17
2020自考答题技巧有哪些?
2020-06-17
2020自考英语翻译技巧
2020-06-17
2020自考答题技巧易中难三层筛式答卷方略
2020-06-17
2020年中大自学考试学士学位申请流程
2020-06-17
华工2020年成人本科毕业生学位申请工作的通知
2020-06-17
浙江自考专业主考院校调整及房屋建筑工程专科专业停考通知
2020-06-17
广工2020年上半年自考毕业论文资格审核通过名单公布
2020-06-17
广财2020年下半年自考本科毕业论文(设计)通知
2020-06-17
2020年上半年陕西自考延期考试报名工作的通知
2020-06-16
2020年6月上海自考论文成绩公布
2020-06-16
2020年4月湖北自考报名入口通知
2020-06-16
2020年4月湖北自考考试时间及报名时间确定
2020-06-16
2020年4月四川网上自考报名流程
2020-06-16
2020年山西上半年自学考试免考申请的公告
2020-06-16
2020年6月吉林自学考试毕业证书办理的通知
2020-06-16
2020年8月黑龙江自学考试新生网上报名系统已开通
2020-06-16
2020年山东自考在校生实践课程考核第九批试点院校及专业
2020-06-16
2020年4月广东新生自考报名流程
2020-06-12
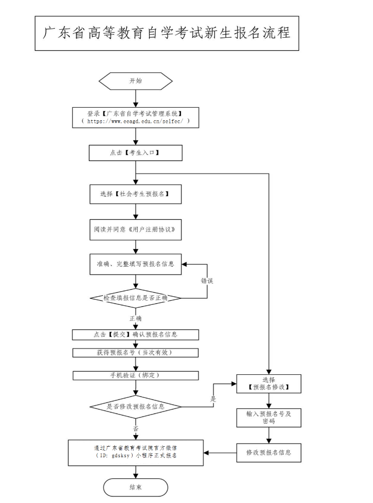
2020年10月广东新生自考报名流程
2020-06-12
2020年4月广东网上自考报名流程
2020-06-12
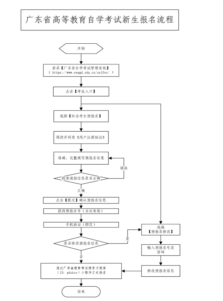
2020年10月广东网上自考报名流程
2020-06-12
2020年4月河北网上自考报名流程
2020-06-12
2020年4月贵州自考报名入口已开通!
2020-06-12
福建农林大学2020上半年自考毕业申请工作的通知
2020-06-12
北京2020年上半年自考成绩将于9月6日后公布
2020-06-12
2020年上半年北京市自学考试笔试课程报考通知
2020-06-11
2020年上半年北京自学考试各专业开考区分布表
2020-06-11
2020上半年湖南省自考本科专科网上通知
2020-06-11
2020年8月北京市自学考试不安排新生注册
2020-06-11
2020年上半年北京自考延期考试时间安排及相关事项调整的通知
2020-06-10
2020年8月北京自考笔试课程考试时间表
2020-06-10
2020年医学自考如何高效复习?
2020-06-10
2020年提高医学自考分数的8个学习方法
2020-06-10
2020年上半年河北自考补报名入口已开通
2020-06-10
2020年内蒙古农业大学自考专业一览表
2020-06-09
2020年内蒙古师范大学自考专业一览表
2020-06-09
2020年内蒙古医科大学自考专业一览表
2020-06-09
2020年上半年湖南自考毕业审核期间考籍卡集中领取公告
2020-06-09
2019年下半年广外毕业证书领取通知
2020-06-09
2020年内蒙古自考专科畜牧兽医专业计划
2020-06-09
2020年内蒙古自考本科护理学专业计划
2020-06-09
2020年内蒙古自考本科畜牧兽医专业计划
2020-06-09
2020年6月办理重庆自考毕业证的通知
2020-06-09
2020年上半年江门自学考试办理毕业登记须知
2020-06-09
加载更多
第25页
第26页
第27页
第28页
第29页
第30页
正保医学教育网客户端
免费下载
选课
试听
App下载
书店
直播