下载APP
临床助理医师
首页
>
临床助理医师
>
报名时间
全国
北京
天津
河北
山西
辽宁
吉林
上海
江苏
浙江
安徽
福建
江西
山东
河南
黑龙江
湖北
湖南
广东
广西
海南
四川
重庆
贵州
云南
陕西
甘肃
青海
宁夏
新疆
西藏
内蒙古
安徽池州2023临床助理医师考试现场审核20日开始,部分考点仅1天时间!
2023-02-13
安徽阜阳2023临床助理医师考试现场审核20日开始,考点咨询电话看这里!
2023-02-13
山西临汾2023临床助理医师考试现场审核时间及地点安排看这里!
2023-02-13
2023临床助理医师(山西忻州)考生请20日前提交报名规定材料!
2023-02-13
山西运城2023临床助理医师考试现场确认地点安排及咨询电话
2023-02-13
2023临床助理医师考试(山西晋城)新老考生请注意现场审核材料要求区别!
2023-02-13
注意!山西太原2023临床助理医师考试现场审核不接受个人!
2023-02-13
2023年临床助理医师考试(山西阳泉)现场审核21日开始!
2023-02-13
2023临床助理医师考试(江苏常州)现场审核20日开始,考点咨询电话看这里!
2023-02-13
甘肃岷县2023临床助理医师考试现场审核20日开始,仅4天时间!
2023-02-13
2023临床助理医师考试(山西长治)现场审核20日开始,新老考生材料要求不同!
2023-02-13
广西北海2023临床助理医师考试报名材料上传要求看这里!
2023-02-13
2023临床助理医师(广西北海)现场审核20日开始,报名材料要求看这里!
2023-02-13
2023临床助理医师考试(北京怀柔区)现场审核仅有3天,20号开始!
2023-02-13
2023临床助理医师考试(四川眉山)线上审核16日开始,现场审核27日开始!
2023-02-13
2023医师资格考试(四川简阳)线上审核16日开始,现场审核20日开始!
2023-02-13
提醒!2023临床助理医师(广东深圳)考生务必要在省网进行同步报名!
2023-02-13
2023临床助理医师考试(吉林长春)现场审核需提前预约,20日开始!
2023-02-13
2023临床助理医师考试(辽宁营口)现场审核20日开始,仅4天时间!
2023-02-13
提醒!2023临床助理医师考试(四川成都)线上审核16日开始!
2023-02-13
2023医师资格考试(四川绵阳)线上审核16日开始,现场审核27日开始!
2023-02-13
吉林通化2023临床助理医师考试现场审核20日开始,审核考生名单已公布!
2023-02-13
2023临床助理医师考试(安徽芜湖)现场审核20日开始,地点安排看这里!
2023-02-13
福建三明考点2023临床助理医师考试现场审核20日开始,考点咨询电话看这里!
2023-02-13
成都武侯区2023临床助理医师考试现场审核初审17日开始!
2023-02-13
2023临床助理医师考试(甘肃兰州)报名采取线上审核,20日开始!
2023-02-13
甘肃省2023临床助理医师考生注意!15日前需完成网上报名以及报名材料上传!
2023-02-13
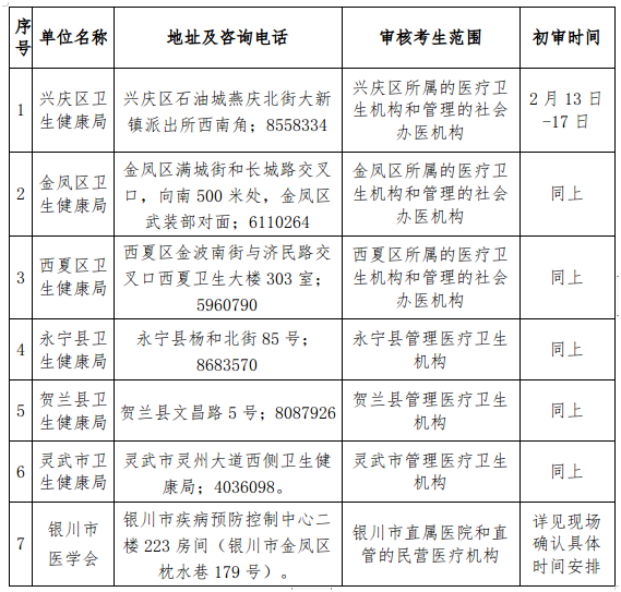
2023临床助理医师考试(宁西银川)考点现场审核13日开始!
2023-02-13
2023临床助理医师考试(丽水庆元县)现场审核3月1日开始!
2023-02-13
2023临床助理医师考试(河北廊坊)现场审核线上预约入口13日开通!
2023-02-13
2023医师资格考试(北京平谷考点)现场审核27日开始!
2023-02-13
2023临床助理医师考试(北京丰台区)现场审核20日开始!
2023-02-13
北京朝阳区2023临床助理医师考试现场审核27日开始!
2023-02-13
提醒!河北邯郸考点2023临床助理医师考生15日前需上报报名材料!
2023-02-13
2023临床助理医师考试(三亚)现场审核20日开始,审核材料看这里!
2023-02-13
四川达州2023年临床助理医师考试线上审核16日开始,现场审核20日开始!
2023-02-13
北京经济技术开发区2023医师资格考试现场审核21日开始,仅2天!
2023-02-10
注意!北京延庆区2023临床助理医师考试现场审核时间仅2天!
2023-02-10
2023临床助理医师考试(湖南郴州)要求上传报名资料,方法看这里!
2023-02-10
上海市《2023年医师资格考试考生试用期考核证明》下载
2023-02-10
2023临床助理医师考试(西藏昌都)现场审核25日开始,请做好准备!
2023-02-10
提醒!湖北考区2023临床助理医师考试网上缴费15日截止!
2023-02-10
2023临床助理医师考试(湖北恩施州)考生注意!报名|线上审核|缴费都是15日截止!
2023-02-10
2023临床助理医师考试(广西来宾)现场审核20号开始,考生须知看这里!
2023-02-10
2023临床助理医师考试(广西南宁)现场审核20号开始,速看要求>>
2023-02-10
2023临床助理医师考试(广西柳州)现场审核20日开始,请提前查看要求!
2023-02-10
天津医科大学2023医师资格考试报名有新要求,请仔细查看!
2023-02-10
2023临床助理医师考试(江苏南通)报名要求近3个月社保!
2023-02-10
广西来宾考点2023临床助理医师考试现场审核20日开始,材料要求看这里!
2023-02-10
辽阳考点2023临床助理医师考试现场审核20日开始,仅有3天!
2023-02-10
加载更多
第20页
第21页
第22页
第23页
第24页
第25页
正保医学教育网客户端
免费下载
选课
试听
招生方案
书店
资料
404 Not Found
404 Not Found
nginx