下载APP
公卫执业/助理医师
首页
>
公卫执业/助理医师
>
现场审核
全国
北京
天津
河北
山西
辽宁
吉林
上海
江苏
浙江
安徽
福建
江西
山东
河南
黑龙江
湖北
湖南
广东
广西
海南
四川
重庆
贵州
云南
陕西
甘肃
青海
宁夏
新疆
西藏
内蒙古
20日开始!2023公卫医师考试(河南 漯河)现场审核要求如下
2023-02-17
27日开始!西藏山南考点2023公卫医师考试现场确认详细要求看这里!
2023-02-17
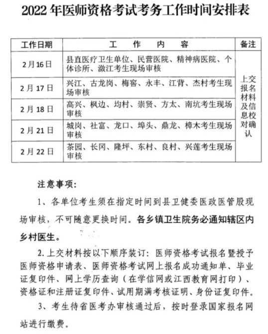
江西赣州2023公卫医师考试现场审核20日开始,材料要求看这里!
2023-02-17
西藏日喀则2023年公卫医师考试现场审核25日开始,请按照以下要求准备!
2023-02-17
20日开始!拉萨2023公卫医师考试现场审核注意事项看这里!
2023-02-17
20日开始!黔西南贞丰县2023公卫医师考生请提前查看现场审核要求!
2023-02-17
河南信阳2023公卫助理医师考生注意!审核年限需按照规定填写!
2023-02-17
贵州黔南州2023公卫医师考生速看:现场审核考点咨询电话
2023-02-17
河南信阳2023公卫医师考生请提前确认现场审核要求材料!
2023-02-17
仅一天时间!河南驻马店2023公卫医师考试现场审核21日进行!
2023-02-17
山西大同2023公卫医师考试现场审核地点&材料要求速看!
2023-02-17
2023公卫医师医师考试(甘肃陇南)线上审核20日开始,部队考生需现场审核!
2023-02-17
广西百色2023公卫医师考生请注意考点现场审核要求及注意事项
2023-02-17
2023公卫医师考试(山东淄博)采取线上审核,考生需持续关注审核状态!
2023-02-17
20号审核提醒!2023公卫医师考试(山东日照)采取线上审核!
2023-02-17
2022公卫医师考试(山东菏泽)采取线上审核,请提前确认要求!
2023-02-17
山东枣庄2023公卫医师考试线上审核20日开始,提前查看要求!
2023-02-17
2023公卫医师考试(山东青岛)线上审核20日开始,速看要求!
2023-02-17
内蒙古包头2023公卫医师考试现场审核即将开始,速看各考点时间安排!
2023-02-17
山东济南2023公卫医师考试采取线上审核,审核要求提前看>>
2023-02-17
2023公卫医师(广西梧州)考点现场审核20日开始,速看要求>>
2023-02-17
广西防城港2023公卫医师考试现场审核材料要求有哪些?看这里!
2023-02-17
山东滨海2023公卫医师考试资格审核采取网上审核形式,要求看这里!
2023-02-17
广西桂林2023公卫医师考试现场审核20日开始,速看材料要求>>
2023-02-17
即将开始!广西贵港2023公卫医师考试现场审核要求提前看!
2023-02-17
20号开始!安顺平坝区2023公卫医师考试现场审核材料要求提前看!
2023-02-17
贵州省2023公卫医师考生指南:考试报名|审核|缴费|考试要求
2023-02-17
事关你的现场审核材料!2023公卫医师(吉林长春)考生速看!
2023-02-17
无预约不办理!2023公卫医师考试(吉林长春)现场审核必须提前预约!
2023-02-17
2023公卫医师考试(吉林市)考生注意要提前预约现场审核!
2023-02-17
2023公卫医师考试(福建秀屿区)现场审核22日开始!速看要求!
2023-02-16
仅1天时间!2023公卫医师考试(杭州临安区)考试请提前确认现场审核要求!
2023-02-16
【审核】山东省2023公卫医师考试线上&现场审核时间|要求汇总
2023-02-16
2023公卫医师考试(宁波象山县)现场审核不接受个人,请及时上交材料到所在单位!
2023-02-16
注意:广州荔湾区2023公卫医师考试现场审核前需完成省网报名!
2023-02-16
广东江门2023公卫医师考试现场审核材料提交时间各考点要求不同!
2023-02-16
佛山南海区2023公卫医师考试现场审核分2阶段进行:20日/27日!
2023-02-16
2023公卫医师考试(广东韶关)现场审核即将开始!省网报名进行中!
2023-02-16
泉州惠安县2023公卫医师考试现场确认分批进行,点击速看>>
2023-02-16
2023公卫医师考试(呼和浩特)现场审核22日开始,请做好准备!
2023-02-16
需提前预约!2023公卫医师考试(河南郑州)现场审核即将开始!
2023-02-16
【广东】2023公卫医师考试现场审核时间|形式|地点要求汇总
2023-02-16
【审核】北京考区2023公卫医师考试现场审核时间|地点|要求汇总
2023-02-16
2023公卫医师考试(江苏宿迁市直)现场审核17日开始,速看!
2023-02-15
四川南充2023公卫医师考生需先参加线上审核后去现场确认!
2023-02-13
2023公卫医师考试(山西朔州)新老考生请注意现场审核材料要求不同!
2023-02-13
公卫医师资格考试浙江考区杭州考点报名提交的材料清单
2022-12-20
公卫医师资格考试浙江考区绍兴考点报名提交的材料清单
2022-12-20
浙江省宁波市公卫医师资格考试报名需提交的材料清单
2022-12-20
公卫医师考试报名现场审核让别人代替可以不?
2022-09-06
加载更多
第8页
第9页
第10页
第11页
第12页
第13页
正保医学教育网客户端
免费下载
选课
试听
招生方案
题库
资料
404 Not Found
404 Not Found
nginx