下载APP
临床助理医师
首页
>
临床助理医师
>
现场确认
全国
北京
天津
河北
山西
辽宁
吉林
上海
江苏
浙江
安徽
福建
江西
山东
河南
黑龙江
湖北
湖南
广东
广西
海南
四川
重庆
贵州
云南
陕西
甘肃
青海
宁夏
新疆
西藏
内蒙古
2021年河南省商丘市临床执业助理医师考试报名现场审核日程表
2021-01-28
河南商丘2021年临床助理医师考试报名考点信息填报错误的应该如何修改?
2021-01-28
2021年湖州长兴县临床助理医师考试现场审核时间与地点安排
2021-01-27
长春市2021年临床助理医师考试审核1月27日已归档邮寄材料名单
2021-01-27
西安市临潼区2021年临床执业助理医师资格考试现场审核时间与材料
2021-01-27
2021年临床执业助理医师考试现场审核江苏考区各考点联系电话
2021-01-27
连云港市连云区考点2021年临床助理医师资格考试现场确认时间与地点
2021-01-27
2021年临床执业助理医师资格考试福建秀屿报名点现场审核时间与地点
2021-01-27
福建厦门考点2021年临床执业助理医师资格考试现场审核补充通知
2021-01-27
2021年营口考点临床执业助理医师资格考试现场审核时间与审核地点
2021-01-27
唐山市2021年临床执业助理医师资格考试网上审核及报名缴费通知
2021-01-27
2021年石家庄市临床助理医师考试网上审核及报名缴费通知
2021-01-27
2021年临床助理医师考试四川成都成华区考点现场审核时间与审核材料
2021-01-27
2021年临床执业助理医师考试周口考点现场确认时间与审核地点
2021-01-26
2021年河南南阳考点临床执业助理医师考试现场确认考生须知
2021-01-26
2021年河南南阳考点临床助理医师考试审核确认材料审核提示
2021-01-26
2021年临床执业助理医师考试郑州市报名材料审核工作温馨提示
2021-01-26
2021年乌海市考点临床助理医师考试考生材料明细单
2021-01-25
2021年临床助理医师考试乌海考点现场确认时间及审核材料
2021-01-25
四川雅安考点2021年临床助理医师考试现场审核疫情防控注意事项的公告
2021-01-25
2021年四川省达州考点临床执业助理医师考试报名现场确认公告
2021-01-22
2021年长沙市岳麓区临床执业助理医师考试报名审核时间与审核地点
2021-01-20
2021年临床助理医师考试浙江省慈溪市现场审核时间/审核地点与材料
2021-01-20
2021年平凉市泾川县临床执业助理医师考试现场审核时间/地点/材料
2021-01-19
2021年临床执业助理医师考试白银会宁县现场审核地点与审核材料
2021-01-19
2021年绍兴市上虞区临床执业助理医师考试现场审核时间地点与注意事项
2021-01-19
内蒙古九原考点2021年临床执业助理医师考试现场审核时间与材料
2021-01-18
2021年包头市昆都仑区临床执业助理医师考试现场审核时间与审核地点
2021-01-18
江苏省南通如皋考点2021年临床执业助理医师考试现场审核材料
2021-01-18
2021年台州市仙居县临床执业助理医师考试现场审核时间/地点/材料
2021-01-15
2021年包头考点临床执业助理医师考试现场审核时间安排
2021-01-14
2021年临床执业助理医师考试杭州市上城区考点现场审核时间、地点和材料
2021-01-12
2021年四川省雅安市临床助理医师资格实践技能/综合笔试收费标准
2021-01-11
四川雅安考点2021年临床助理医师资格考试现场审核确认时间及地点
2021-01-11
2021年四川雅安市临床执业助理医师考试报名现场审核安排表
2021-01-11
2021年北京通州考点临床助理医师考试网上审核时间与审核要求
2021-01-11
2021年临床助理执业医师考试报名长沙市现场审核确认时间和地址
2021-01-08
全国2021年临床执业助理医师资格考试报名现场审核通知
2021-01-06
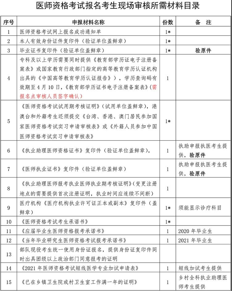
国家医学考试网2021年临床助理医师考试报名材料清单
2020-12-30
2021年临床执业助理医师考试吉安考点现场审核提交的材料
2020-12-24
2021年邯郸邱县考点临床执业助理医师考试现场审核提交的材料
2020-12-24
2021年赣州大余县临床执业助理医师考试现场审核材料
2020-12-24
赣州市崇义县2021年临床执业助理医师考试现场审核材料
2020-12-24
2021年江西新余临床执业助理医师考试报名现场审核资料
2020-12-17
2021年淮南考点临床执业助理医师考试报名现场审核资料
2020-12-17
2021年临床执业助理医师考试【芜湖】考点报名现场审核资料
2020-12-17
2021年临床执业助理医师考试河北秦皇岛考点报名现场审核资料
2020-12-17
2021年鄂尔多斯临床执业助理医师考试报名现场审核资料
2020-12-17
2021年点临床执业助理医师考试江西遂川县报名现场审核提交资料
2020-12-17
2021年点临床执业助理医师考试呼伦贝尔海拉尔区报名现场审核提交资料
2020-12-17
加载更多
第13页
第14页
第15页
第16页
第17页
第18页
正保医学教育网客户端
免费下载
选课
试听
招生方案
书店
资料
404 Not Found
404 Not Found
nginx