下载APP
中医(专长)考试
首页
>
中医(专长)考试
>
备考资料
活血调经——中医专长复习考点速记
2019-12-29
大柴胡汤方歌口诀-中医专长方剂抢分速记!
2019-12-27
参苓白术散方歌口诀-中医专长方剂抢分速记!
2019-12-27
九仙散的方歌口诀-中医专长方剂抢分速记!
2019-12-27
朱砂安神丸方歌(安神剂)-中医专长方剂抢分速记!
2019-12-27
紫雪丹的组成与功用-中医专长方剂抢分速记!
2019-12-27
柴胡疏肝散方歌-中医专长方剂抢分速记!
2019-12-27
血府逐瘀汤(理血剂)-中医专长方剂抢分速记!
2019-12-27
消风散的组成与功用-中医专长方剂抢分速记!
2019-12-27
杏苏散方歌-中医专长方剂抢分速记!
2019-12-27
藿香正气散方歌-中医专长方剂抢分速记!
2019-12-27
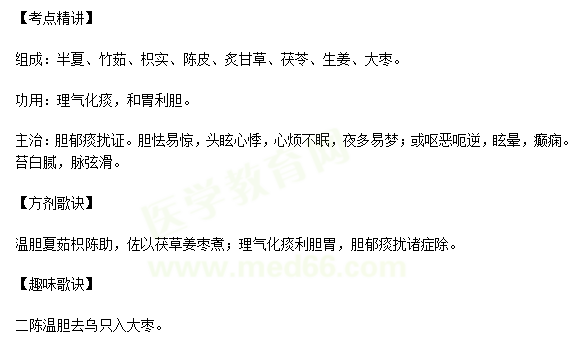
中医医术确有专长方剂考点:温胆汤方歌
2019-12-27
中医医术确有专长方剂考点:枳实导滞丸的功效
2019-12-27
中医医术确有专长方剂考点:天王补心丹方歌
2019-12-27
中医医术确有专长方剂考点:越鞠丸的功效与作用
2019-12-27
中医医术确有专长方剂考点:厚朴温中汤功效与作用
2019-12-27
中医医术确有专长方剂考点:定喘汤方歌速记
2019-12-27
中医医术确有专长方剂考点:补阳还五汤方歌速记
2019-12-27
中医医术确有专长方剂考点:小蓟饮子趣味歌诀
2019-12-27
中医医术确有专长方剂考点:消风散的功效与作用
2019-12-27
中医医术确有专长方剂考点:羚角钩藤汤方歌
2019-12-27
方剂歌诀“镇肝熄风汤方歌”考点-中医医术确有专长
2019-12-26
方剂歌诀“健脾丸方歌”考点-中医医术确有专长
2019-12-26
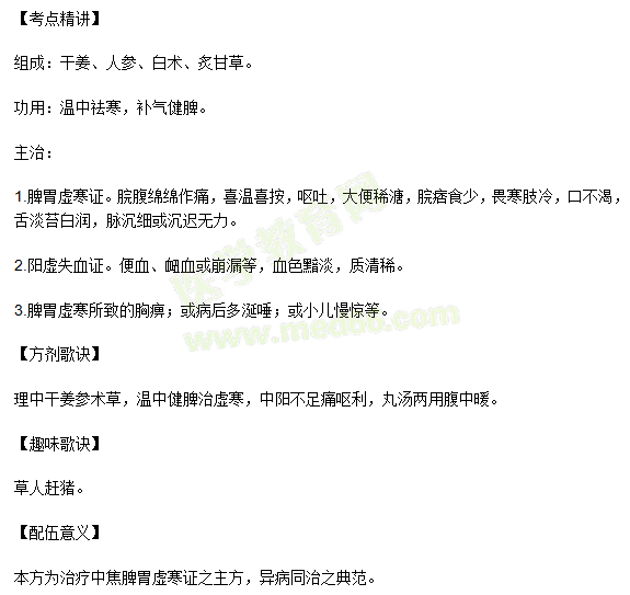
方剂歌诀“理中丸”考点-中医医术确有专长
2019-12-26
香薷散方歌口诀(祛暑剂)考点-中医医术确有专长
2019-12-26
白虎汤方歌(清热剂)考点-中医医术确有专长
2019-12-26
小柴胡汤(和解剂)考点-中医医术确有专长
2019-12-26
大承气汤(泻下剂)考点-中医医术确有专长
2019-12-26
麻黄汤(解表剂)考点-中医医术确有专长
2019-12-26
防风通圣散方歌-中医医术确有专长考点
2019-12-25
补中益气汤方歌口诀-中医医术确有专长考点
2019-12-24
真人养脏汤的方剂歌诀-中医医术确有专长考点
2019-12-24
天王补心丹的组成和功用-中医医术确有专长考点
2019-12-24
瓜蒌薤白白酒汤-中医医术确有专长考点
2019-12-24
理血剂【桃核承气汤】-中医医术确有专长考点
2019-12-24
川芎茶调散的功效与作用-中医医术确有专长考点
2019-12-24
杏苏散方歌口诀-中医医术确有专长考点
2019-12-24
平胃散的功效与作用-中医医术确有专长考点
2019-12-24
二陈汤的方剂歌诀-中医医术确有专长考点
2019-12-24
保和丸的配伍意义-中医医术确有专长考点
2019-12-24
四神丸的功效与作用-中医医术确有专长考点
2019-12-24
至宝丹的功效与作用-中医医术确有专长考点
2019-12-24
中医医术确有专长考核“半夏厚朴汤的功效与作用”考点
2019-12-24
中医医术确有专长考核“苏子降气汤方歌”考点
2019-12-24
中医医术确有专长考核“血府逐瘀汤方歌”考点
2019-12-24
中医医术确有专长考核“咳血方方剂歌诀”考点
2019-12-24
中医医术确有专长考核“川芎茶调散方歌速记”考点
2019-12-24
中医医术确有专长考核“小活络丹的功效与作用”考点
2019-12-24
中医医术确有专长考核“天麻钩藤饮方歌”考点
2019-12-24
中医医术确有专长考核“猪苓汤的功效与作用”考点
2019-12-24
加载更多
第105页
第106页
第107页
第108页
第109页
第110页
正保医学教育网客户端
免费下载
选课
试听
招生方案
报考指南
免费资料
404 Not Found
404 Not Found
nginx