下载APP
卫生人才招聘
首页
>
卫生人才招聘
>
事业编
全国
营口市鲅鱼圈区疾控中心招聘25名医疗专业技术人员
2021-05-25
【辽宁】2021年6月辽宁各地区医疗单位招聘报名通知汇总
2021-05-21
铁岭市西丰县事业单位(卫生系统)招聘66名工作人员
2021-05-21
辽宁朝阳市第二医院面向社会公开招聘医护人员32人
2021-05-14
营口市中心医院公开招聘合同制护理人员100人
2021-05-12
锦州医科大学及附属第二医院招聘合同制医疗人员40名
2021-05-12
辽宁省营口市中西医结合医院招聘20名临床护理人员
2021-05-10
辽宁阜新市彰武县医疗卫生事业单位招聘36名工作人员
2021-05-08
2021年大连市中医医院公开招聘合同制工作24人公告(第二批)
2021-05-06
2021年5月辽宁省医疗卫生招聘考试及报名通知汇总
2021-04-25
盘锦市中心医院4月校园招聘医务专业人员62人啦
2021-04-20
辽宁锦州市卫健委招聘合同制医护工作人员269人啦
2021-04-20
鞍山市铁西区事业单位招聘工作人员100人啦
2021-04-15
大连市庄河市中心医院招聘合同制医疗专业人员82人啦
2021-04-13
沈阳医学院2021年招聘120名医疗专业工作人员
2021-04-12
本溪市医疗保障事务服务中心选调事业单位人员13人
2021-04-09
大连医科大学附属第二医院招聘高层次人才面试通知
2021-04-09
沈阳市和平区卫健系统招聘卫生专业技术人员50人
2021-04-08
辽宁葫芦岛连山区卫健系统2021年公开招聘医护人员总成绩可以查看啦
2021-04-08
辽宁省优抚医院招聘事业编医疗卫生工作人员
2021-04-06
辽宁省卫生健康监督中心招聘事业编医疗人员12人
2021-04-01
辽宁省疾控中心招聘事业编医学相关专业人员30人
2021-04-01
盘锦市大洼区疾控中心招聘事业编制医疗卫生人员12人
2021-04-01
【公告汇总】2021年4月辽宁省各地区医疗卫生招聘公告
2021-03-23
辽宁营口市卫生事业单位招聘编外合同制医疗人员11人
2021-03-15
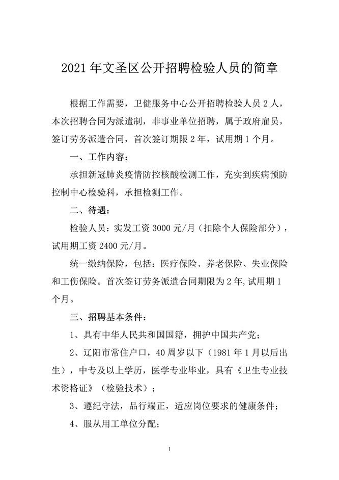
辽宁省辽阳市文圣区2021年3月公开招聘检验人员啦(截止报名至18日)
2021-03-10
辽宁省丹东市第六人民医院2021年度招聘药师岗位要求
2021-03-09
2021年度辽宁省丹东市第六人民医院招聘药师岗位啦
2021-03-09
2021年3月份辽宁省鞍山市岫岩县卫健系统招聘医疗岗岗位计划(110人)
2021-03-08
辽宁省鞍山市岫岩县2021年3月份公开招聘卫健系统工作人员101啦
2021-03-08
关于2021年辽宁省营口市第四人民医院3月份招聘16人的公告(派遣制)
2021-03-05
辽宁省沈阳市第四人民医院2021年3月份招聘175人年龄要求
2021-03-04
辽宁省沈阳市第四人民医院2021年3月份招聘175人岗位待遇怎么样呢?
2021-03-03
辽宁省沈阳市第四人民医院2021年3月份招聘175名医疗工作人员啦
2021-03-03
2021年3月份辽宁省本溪市明山区招聘护理岗准考证领取网址
2021-03-02
辽宁省本溪市明山区2021年3月份招聘医疗岗岗位计划及要求
2021-03-01
2021年3月份辽宁省本溪市明山区招聘护士岗位19名啦(截止报名至5日)
2021-03-01
2021年辽宁省营口市西市社区卫生服务中心招聘医疗岗报名材料有哪些呢?
2021-02-26
2021年辽宁省营口市西市社区卫生服务中心招聘外科岗位的报名要求
2021-02-26
辽宁省营口市西市社区卫生服务中心2021年招聘内科医生岗位要求有哪些呢?
2021-02-25
营口市西市社区卫生服务中心(辽宁)2021年3月份招聘医生岗位啦(合同制)
2021-02-25
辽宁省大连医科大学附属第一医院2021年2月份招聘护理人员报名材料
2021-02-24
辽宁省大连医科大学附属第一医院2021年2月份招聘护理岗年龄要求
2021-02-23
辽宁省大连医科大学附属第一医院2021年2月份招聘78名护理人员岗位计划
2021-02-19
2021年2月份辽宁省大连医科大学附属第一医院招聘78名护理人员啦
2021-02-19
关于2021年度辽宁省大连医科大学附属第二医院招聘145名博硕人员的公告通知
2021-02-19
2021年葫芦岛市连山区人民医院、乡镇卫生院(辽宁省)公开招聘工作人员岗位信息表
2021-02-19
有关2021年2月份辽宁省葫芦岛市连山区人民医院、连山区乡镇卫生院公开招聘82名卫生类工作人员的公告
2021-02-19
辽宁省各地区医疗卫生事业单位招聘及辽宁医院招聘考试公告(2021年3月)
2021-02-17
2021年2月份辽宁省锦州医科大学附属第三医院招聘医疗岗报名方式
2021-02-07
加载更多
第14页
第15页
第16页
第17页
第18页
第19页
正保医学教育网客户端
免费下载
选课
试听
招生方案
APP
404 Not Found
404 Not Found
nginx