下载APP
卫生人才招聘
首页
>
卫生人才招聘
>
事业编
全国
2020年12月份浙江湖州市级医疗卫生单位招聘医疗岗岗位计划表
2020-12-15
浙江湖州市级医疗卫生单位2020年12月份招聘44名卫生技术人员啦
2020-12-15
浙江省衢州市衢江区卫生健康系统2020年赴浙江中医药大学招聘医疗岗岗位计划表
2020-12-15
浙江省衢州市衢江区卫生健康系统2020年现场招聘39人啦 (赴浙江中医药大学)
2020-12-15
浙江省龙游县卫健系统医疗卫技人员2021年提前批招聘49人岗位计划表
2020-12-14
2021年浙江省龙游县卫健系统医疗卫技人员提前批招聘49名卫生类工作人员啦
2020-12-14
2020年12月份绍兴市上虞区医疗卫生单位(浙江省)招聘医疗岗岗位计划
2020-12-14
浙江省绍兴市上虞区医疗卫生单位2020年12月份赴浙江中医药大学公开招聘62名卫生类工作人员啦
2020-12-14
乐清市医共体及部分医疗卫生单位赴浙江中医药大学提前招聘2021届医药卫生类毕业生岗位需求表
2020-12-11
浙江省乐清市医共体及部分医疗卫生单位赴浙江中医药大学提前招聘130人啦
2020-12-11
2020年12月浙江省海宁市卫健系统事业单位赴浙江中医药大学公开招聘医疗岗岗位计划表
2020-12-11
2020年12月浙江省海宁市卫健系统事业单位赴浙江中医药大学公开招聘65名工作人员啦
2020-12-11
浙江省岱山县2021年公开招聘护理专业技术人员啦
2020-12-11
浙江省绍兴市柯桥区部分卫健单位浙江中医药大学专场招聘130人岗位计划表(参加浙江省第三届卫生人才招聘会)
2020-12-10
浙江省绍兴市柯桥区部分卫健单位参加浙江省第三届卫生人才招聘会浙江中医药大学专场招聘130人啦
2020-12-10
绍兴市越城区卫健局(浙江省)赴浙江中医药大学现场招聘医疗岗岗位计划表
2020-12-10
绍兴市越城区卫健局(浙江省)赴浙江中医药大学现场招聘2021届全日制医学类毕业生14人
2020-12-10
2020年12月份浙江大学医学院附属邵逸夫医院招聘258人岗位计划表
2020-12-09
2020年12月份浙江大学医学院附属邵逸夫医院公开招聘86个岗位共258人啦(2021年第一批)
2020-12-09
浙江省平湖市卫健系统赴浙江中医药大学、皖南医学院2020年12月份招聘医疗岗岗位计划表
2020-12-09
2020年12月份浙江省平湖市卫健系统赴浙江中医药大学、皖南医学院公开招聘127名工作人员啦(在编)
2020-12-09
浙江中医药大学附属第一医院2020拟聘人员名单可以查看啦
2020-12-09
2020年12月份浙江省宁波市第六医院招聘医疗岗报名要求及材料有哪些?
2020-12-08
浙江省温州医科大学附属第二医院2020年冬季招聘若干名门诊护士报名条件
2020-12-08
2020年12月份浙江省宁波市第六医院公开招聘38人岗位计划表
2020-12-07
浙江省宁波市第六医院2020年12月份公开招聘38名卫生类工作人员啦(编制内)
2020-12-07
2020年冬季浙江省温州医科大学附属第二医院招聘护理人员啦
2020-12-05
浙江大学医学院附属第一医院20201年招聘1636人岗位计划表
2020-12-04
2021年浙江大学医学院附属第一医院招聘1636人啦(派遣制)
2020-12-04
2020年浙江省仙居县医疗卫生单位浙江中医药大学招聘48人岗位计划表
2020-12-04
2020年浙江省仙居县医疗卫生单位浙江中医药大学招聘48名卫生类工作人员啦
2020-12-04
浙江省台州市黄岩区卫健局招聘48名卫生工作人员岗位计划表
2020-12-03
2020年冬季浙江省台州市黄岩区卫健局面向2021年全日制普通高校应届毕业生公开招聘48人啦(事业编)
2020-12-03
2020年12月浙江省武义县卫生健康局招聘30个医疗岗位啦
2020-12-03
浙江松阳县医疗卫生单位2020年下半年赴黑龙江招聘21名卫生技术人员啦
2020-12-03
2020年嘉兴市南湖区(浙江省)公开招聘卫生系统事业单位工作人员31人啦
2020-12-02
宁海县第一医院(浙江省)2020年招聘医疗岗岗位计划表
2020-12-02
浙江省宁海县第一医院招聘62名工作人员啦
2020-12-02
浙江省衢州市第二人民医院2020年12月招聘若干人报名材料有哪些呢?
2020-12-01
浙江杭州市下城区天水街道2020年公开招聘精防医生岗位啦
2020-12-01
浙江省衢州市第二人民医院2020年12月招聘医疗岗报名方式
2020-11-30
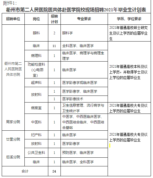
浙江省衢州市第二人民医院2020年12月公开招聘医疗工作人员岗位计划表
2020-11-30
2020年12月浙江省衢州市第二人民医院公开招聘若干名医疗工作人员啦
2020-11-30
浙江大学2021届毕业生大健康领域专场暨浙江省第三届卫生人才招聘会于2020年12月5日举行啦
2020-11-30
2020年12月份浙江省宁波市8家市级医疗卫生单位公开招聘高层次人才203名啦
2020-11-28
嘉兴市第二医院(浙江省)2021年公开招聘52人岗位计划表
2020-11-27
嘉兴市第二医院(浙江省)2021年公开招聘52名卫生技术人员啦
2020-11-27
嘉兴市妇幼保健院(浙江省)2021年公开招聘医疗岗岗位计划表
2020-11-27
浙江省嘉兴市妇幼保健院2021年公开招聘24名事业编制工作人员啦
2020-11-27
浙江省嘉兴市疾病预防控制中心2021年公开招聘医师和检验人员啦
2020-11-27
加载更多
第89页
第90页
第91页
第92页
第93页
第94页
正保医学教育网客户端
免费下载
选课
试听
招生方案
APP
404 Not Found
404 Not Found
nginx