下载APP
卫生人才招聘
首页
>
卫生人才招聘
>
云南
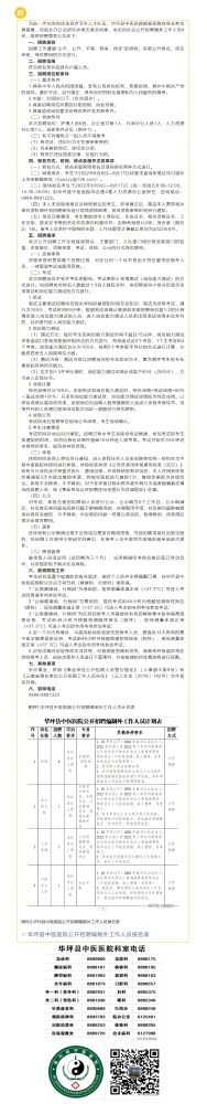
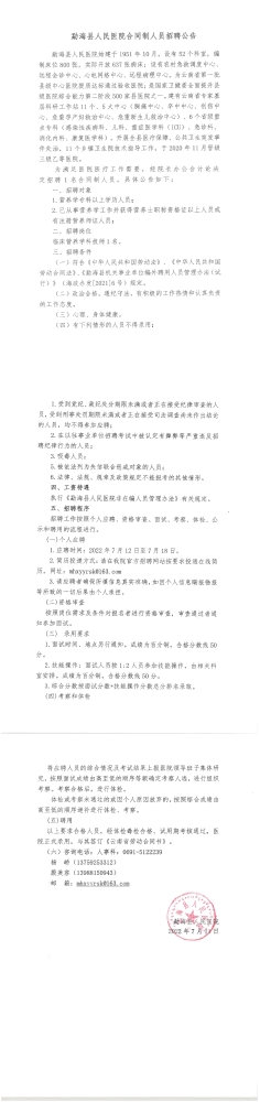
云南省中西医结合医院招聘编制外合同制医务人员5名、护理人员4名
2022-08-23
【云南】2022年9月医疗卫生人才招聘信息汇总
2022-08-23
云南省文山州丘北县八道哨乡卫生院2022年招聘工作人员4名
2022-08-22
云南省大理州宾川县平川镇中心卫生院2022年8月招聘编外人员9人
2022-08-22
云南省昭通市永善县青胜乡卫生院招聘合同制公共卫生科工作人员1名
2022-08-22
云南省曲靖市马龙区人民医院2022年8月招聘编外合同制人员12人
2022-08-22
云南省昆明市呈贡区洛龙街道社区卫生服务中心招聘医师1名
2022-08-22
云南省德宏州芒市光明中医医院2022年招聘工作人员5名
2022-08-22
云南省红河州第四人民医院招聘编外聘用制护理人员12人
2022-08-22
云南省红河州建水县人民医院招聘编制外合同制临床医师3名
2022-08-22
昆明市晋宁区2022年委培乡村医生招聘35人
2022-08-22
保山市隆阳区城区医疗卫生事业单位2022年公开选调专业技术人员8人
2022-08-19
云南省昆明市安宁市第一人民医院2022年8月招聘工作人员20人
2022-08-19
云南省楚雄市中医医院2022年招聘编外合同制人员50人
2022-08-19
云南省大理州永平县人民医院2022年招聘编外医务人员18名
2022-08-17
云南省昆明市延安医院2022年8月招聘编外工作人员8人
2022-08-17
曲靖医学高等专科学校2022年引进教育人才与医疗卫生人才18名
2022-08-16
云南中医药大学第二附属医院2022年招聘非事业编制工作人员7名
2022-08-03
云南省红河州卫生健康委员会2022年招聘高学历专业技术人员29人
2022-08-03
昆明医科大学第一附属医院2022年招聘非事业编制工作人员386人
2022-08-03
西双版纳州州直医疗卫生单位2022年第二批次招聘急需紧缺人才17人
2022-08-03
昆明市盘龙区龙泉街道林清社区卫生服务站招聘全科医生1人
2022-08-03
云南省肿瘤医院2022年招聘编制外合同制护理人员20名
2022-07-29
昆明市儿童医院2022年专科医师规范化培训招生5人
2022-07-29
云南省德宏州人民医院2022年下半年择优引进编制内研究生7名
2022-07-29
云南省普洱市澜沧县第二人民医院2022年第二批招聘编外工作人员16名
2022-07-28
云南省曲靖市马龙区中医医院2022年招聘编外合同制人员18人
2022-07-28
云南省大理州云龙县人民医院2022年招聘编制外人员11名
2022-07-28
云南省昆明市西山区人民医院招聘非编制专业技术人员4名
2022-07-28
云南省保山市腾冲市界头镇招聘乡村医生7名
2022-07-28
云南省丽江市永胜县人民医院2022年招聘编外工作人员12名
2022-07-28
云南城投昆明妇女儿童医院2022年招聘工作人员14人
2022-07-27
云南省昭通市大关县妇幼保健院2022年招聘合同制卫生技术人员7人
2022-07-27
云南省普洱市孟连县中医医院招聘编外合同制党政办办公室人员1人
2022-07-27
云南省文山州广南县人民医院招聘合同制人员6人
2022-07-26
昭通市巧家县玉屏街道社区卫生服务中心招聘口腔医生1名
2022-07-26
云南省昭通市大关县人民医院招聘合同制口腔医学及针灸推拿学专业人员3人
2022-07-24
云南省文山州砚山县第二人民医院招聘编外专业技术人员6名
2022-07-24
玉溪市红塔区卫生健康系统2022年招聘紧缺医学人才12名
2022-07-24
【云南】2022年8月医疗卫生人才招聘信息汇总
2022-07-24
云南省大理州宾川县妇幼保健院2022年7月招聘编外人员10人
2022-07-22
丽江市玉龙县未就业安置农村订单定向免费培养医学毕业生定向招聘4名
2022-07-21
云南大学附属医院2022年第二批住院医师规范化培训招生17人
2022-07-20
云南省楚雄州2022年引进高层次和急需紧缺人才公告
2022-07-20
云南省第一人民院医院昆明理工大学附属医院2022年第二批次住院医师规范化培训招生15名
2022-07-20
文山州中医医院2022年中医住院(全科) 医师规范化培训第二批招生8人
2022-07-19
云南省西双版纳州勐海县人民医院招聘临床营养学科技师1名
2022-07-13
云南省西双版纳州勐腊县磨憨镇中心卫生院招聘非在编人员13名
2022-07-12
玉溪市红塔区妇幼保健院2022年招录青年见习人员11名
2022-07-11
丽江市卫生健康委员会直属医疗卫生单位招聘医疗卫生人才11名
2022-07-11
加载更多
第16页
第17页
第18页
第19页
第20页
第21页
正保医学教育网客户端
免费下载
选课
试听
招生方案
APP
404 Not Found
404 Not Found
nginx