下载APP
医学考研
首页
>
医学考研
>
医学考研
致山东省2022年同等学力人员申请硕士学位外国语水平和学科综合水平全国统一考试考生的一封信
2022-08-03
2022年同等学力人员申请硕士学位外国语水平和学科综合水平全国统一考试福建考点考生须知
2022-08-03
四川省2022年同等学历人员申请硕士学位外国语水平和学科综合水平全国统一考试公告
2022-08-03
云南省2022年同等学力人员申请硕士学位外国语水平和学科综合水平全国统一考试防疫注意事项考生告知书
2022-08-03
2022年浙江省同等学力全国统考考生疫情防控须知
2022-08-03
2022年黑龙江省同等学力全国统考疫情防控公告
2022-08-03
江苏省2022年同等学力人员申请硕士学位全国统考考生健康应试须知
2022-08-03
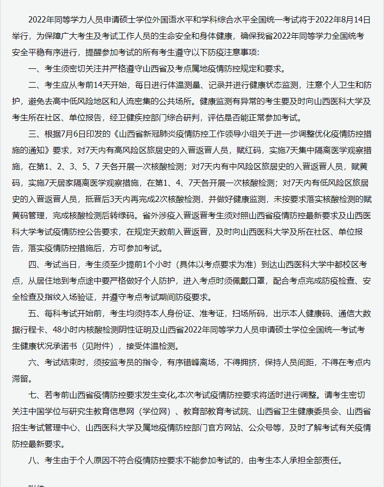
山西省2022年同等学历人员申请硕士学位全国统一考试考生防疫提醒
2022-08-03
北京市2022年同等学力人员申请硕士学位全国统一考试疫情防控考生须知
2022-08-03
北京市2022年同等学力人员申请硕士学位全国统一考试公告(四)_指纹验证示意图
2022-08-03
北京市2022年同等学力人员申请硕士学位全国统一考试公告(三)_国家教育考试违规处理办法
2022-08-03
北京市2022年同等学力人员申请硕士学位全国统一考试公告(二)_考生守则
2022-08-03
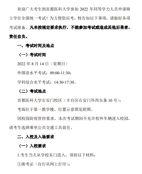
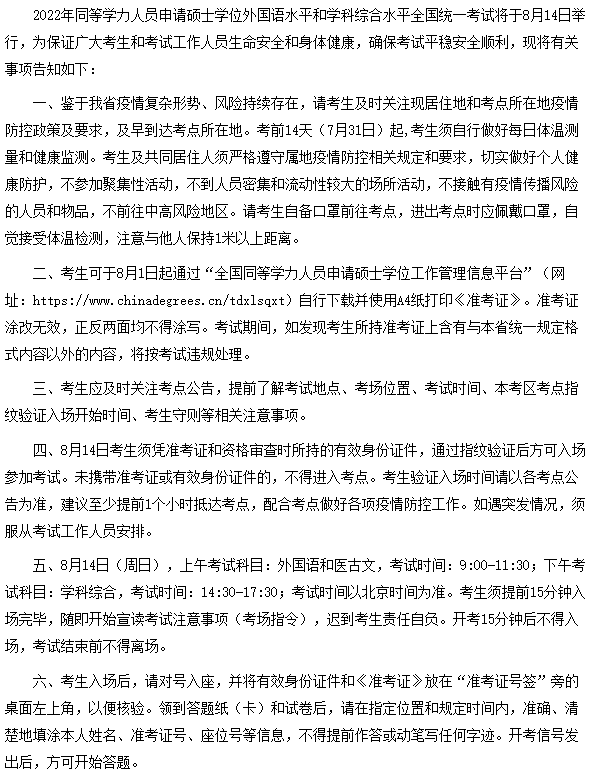
2022年同等学力人员申请硕士学位全国统考首都医科大学考点考生须知
2022-08-03
北京市2022年同等学力人员申请硕士学位全国统一考试公告(一)__考生须知
2022-08-03
严格执法考点是?
2022-08-03
公正司法考点是?
2022-08-03
全民守法考点是?
2022-08-03
坚持中国共产党的领导考点是?
2022-08-03
坚持人民主体地位要点是?
2022-08-03
平等是社会主义法律的基本属性考试要点是?
2022-08-03
坚持法律面前人人平等要点是?
2022-08-03
正确认识法治和德治的地位考点?
2022-08-03
正确认识法治和德治的作用考点是?
2022-08-03
正确认识法治和德治的实现途径考点是?
2022-08-03
推动法治和德治的相互促进考点是?
2022-08-03
坚持从中国实际出发考点是?
2022-08-03
法治思维的含义与特征是?
2022-08-03
法律至上考点是?
2022-08-03
权力制约分为?
2022-08-03
公平正义考点?
2022-08-03
人权保障考点?
2022-08-03
法律权威的含义?
2022-08-03
尊重和维护法律权威的重要意义?
2022-08-03
尊重和维护法律权威的基本要求?
2022-08-03
2023考研政治时事:8月3日时事热点整理
2022-08-03
法律权利与法律义务包含?
2022-08-02
法律权利的含义是?特征是?
2022-08-02
法律义务的含义是?特征是?
2022-08-02
法律权利与法律义务有何关系?
2022-08-02
【习题】法治思维和人治思维的区别是?
2022-08-02
【习题】法治和德治对社会成员要求是?
2022-08-02
【习题】全面依法治国的基本格局包括?
2022-08-02
【习题】我国民法遵循的原则是?
2022-08-02
【习题】依法办事具体是指?
2022-08-02
良好的社会风尚包含?
2022-08-02
后疫情时代,大学生要找到合适的工作应?
2022-08-02
为了构建和谐的网络生活,我们应当?
2022-08-02
之所以要加强公民道德建设,是因为道德?
2022-08-02
社会主义核心价值观具有强大的道义力量是源于?
2022-08-02
们在新时代弘扬爱国主义必须做到?
2022-08-02
加载更多
第14页
第15页
第16页
第17页
第18页
第19页
正保医学教育网客户端
免费下载
404 Not Found
404 Not Found
nginx