执业药师考试

考试动态
复习指导
互动交流
首页 > 执业药师考试 > 西药经验 > 正文

最后10天!2020年执业药师《药二》考点及历年试题举例!

执业西药师考试2020年复习正在紧张进行中,现阶段,考生们基础阶段备考已经过了大半,即将迎来冲刺阶段学习,以下是小编为各位考生冲刺阶段备考《药学专业知识(二)》所准备的内容,请各位考生收藏,以方便后期使用!

1、抗菌药物的药动学及药效学(PK/PD)

药二1

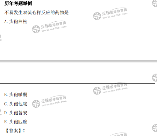
2、头孢菌素类抗菌药物

药二11

药二12

药二13

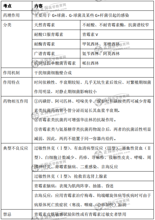
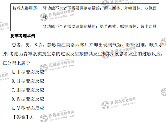
3、青霉素类抗菌药物

药二111

药二112

4、β -内酰胺酶抑制剂及其与β -内酰胺类抗生素配伍的复方制剂

药二1111

药二1112

除此之外,更多练习题:

药学专业知识(章节练习题(汇总)点击查看>>

别再拖了,赶紧学起来吧!好多人都在你看不到的地方默默努力着!网校执业药师课程正在陆续更新中,没跟上进度的考生可以抓紧了!执业药师2020年新推多个班型,为不同学员量身打造,带你高效备考2020年执业药师。金题点睛班  ▎VIP签约特训营(中专专项班)  ▎ 高效定制班 ▎无忧实验班 ▎超值精品班 ▎vip签约特训班

相关推荐:

《药师法》第二次征求意见稿:药店药师和医院药师将统一准入!还有…

2020执业药师得分表——备考到现在 你能得多少分?测一测!

国家重视!近期官方发布的与执业药师发展相关的通知!

【各省市】2020年执业药师考试继续教育通知汇总!

【跟上进度】2020年执业药师6月(下)学习日历来啦!

【医学教育网原创,转载请注明出处,违者必究】

正保医学教育网
上医学教育网 做成功医学人
打开APP
精品课程

执业药师-无忧实验班

学霸同款好课

980起

查看详情
热点推荐:
取消
复制链接,粘贴给您的好友

复制链接,在微信、QQ等聊天窗口即可将此信息分享给朋友
前往医学教育网APP查看,体验更佳!
取消 前往