初级护师

考试动态
复习指导
互动交流
首页 > 初级护师 > 资格证书 > 正文

甘肃省2021初级护师资格证书领取通知

热点内容推荐

初级护师每日一练> 立即了解课程详情>
考试政策详细解读> 精编资料免费下载>

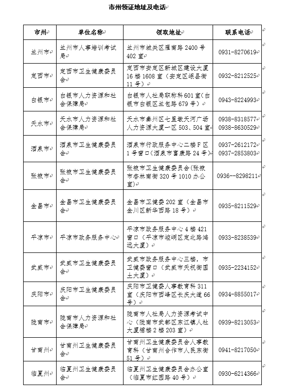
甘肃省人力资源考试中心发布了关于领取甘肃省2021年度卫生专业技术资格证书的通知,医学教育网整理通知如下:

甘肃省2021年度卫生专业技术资格证书于近日开始发放,请考生到报名所属地的市州领取,具体事宜请拨打市州联系电话咨询。

甘肃

上文内容“甘肃省2021初级护师资格证书领取通知”由医学教育网小编搜集整理,想了解更多初级护师考试信息、复习资料、备考干货请关注医学教育网初级护师栏目。

2021证书领取动态:2021护师证书各地区领取通知汇总>>

正保医学教育网
上医学教育网 做成功医学人
打开APP
全部评论(0打开APP查看全部 >
精品课程

2026年初级护师课程

豪华通关班

880

查看详情
热点推荐:
0
0
0
评论
取消
复制链接,粘贴给您的好友

复制链接,在微信、QQ等聊天窗口即可将此信息分享给朋友
前往医学教育网APP查看,体验更佳!
取消 前往
您有一次专属抽奖机会
可优惠~
领取
优惠
注:具体优惠金额根据商品价格进行计算
恭喜您获得张优惠券!
去选课
已存入账户 可在【我的优惠券】中查看