初级护师考试:《答疑周刊》2022年第2期:
1.【问题】预产期时间的计算方法?
【解答】推算预产期
按末次月经第1日算起,月份减3或加9,日数加7。
如为阴历,月份仍减3或加9,但日期加15。
大小月:一三五七八十腊,三十一天永不差
注意:2月有28天和29天之分。【医学教育网原创】
2.【问题】乳腺癌的皮肤变化提示的病变部位?
【解答】
(1)乳腺癌局部皮肤呈“酒窝征”:癌肿侵及Cooper韧带,使其缩短而致癌肿表面皮肤凹陷。
(2)乳腺癌局部皮肤呈“橘皮样”:癌细胞阻塞淋巴管,导致淋巴管回流障碍,出现真皮水肿。
(3)乳头内陷:乳头深部癌块侵及乳管。
3.【问题】心功能分级如何划分?
【解答】

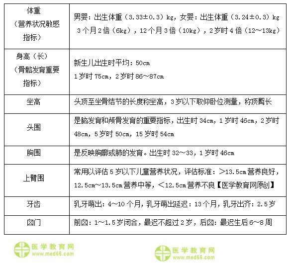
4.【问题】小儿体格生长指标?
【解答】

下载: 初级护师考试:《答疑周刊》2022年第2期
【医学教育网(www.med66.com)原创,转载请注明出处】