初级护师

考试动态
复习指导
互动交流
首页 > 初级护师 > 辅导精华 > 正文

急性胰腺炎的临床治疗原则汇总

热点内容推荐

初级护师每日一练> 立即了解课程详情>
考试政策详细解读> 精编资料免费下载>

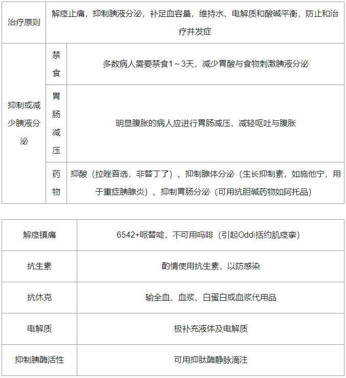
医学教育网小编专门整理急性胰腺炎的治疗原则如下,请各位主管护师考生仔细查看。

7

想要了解更多2020年主管护师考试高频考点欢迎关注医学教育网主管护师栏目!除了精炼的备考知识点以外,网校还提供高分学员备考经验技巧、实时政策动态变化等你来发现!

正保医学教育网
上医学教育网 做成功医学人
打开APP
全部评论(0打开APP查看全部 >
精品课程

2026年初级护师课程

豪华通关班

880

查看详情
热点推荐:
0
0
0
评论
取消
复制链接,粘贴给您的好友

复制链接,在微信、QQ等聊天窗口即可将此信息分享给朋友
前往医学教育网APP查看,体验更佳!
取消 前往
您有一次专属抽奖机会
可优惠~
领取
优惠
注:具体优惠金额根据商品价格进行计算
恭喜您获得张优惠券!
去选课
已存入账户 可在【我的优惠券】中查看