初级护师

考试动态
复习指导
互动交流
首页 > 初级护师 > 辅导精华 > 正文

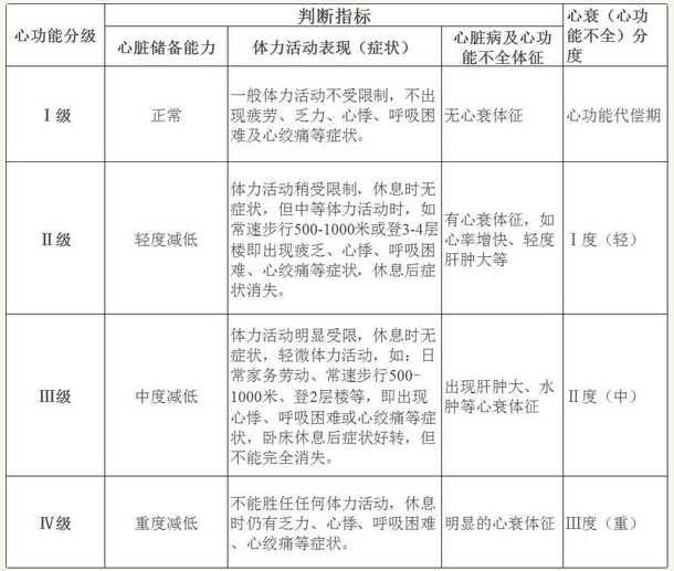
心功能分级的内容

热点内容推荐

初级护师每日一练> 立即了解课程详情>
考试政策详细解读> 精编资料免费下载>

心功能分级内容是什么?医学教育网小编专门整理如下,希望对各位初级护师考生备考复习有所帮助。

心功能

想要了解更多2020年初级护师考试精华知识点请关注医学教育网初级护师栏目!我们提供专业的备考经验技巧、精炼的复习资料!

正保医学教育网
上医学教育网 做成功医学人
打开APP
全部评论(0打开APP查看全部 >
精品课程

2026年初级护师课程

豪华通关班

880

查看详情
热点推荐:
0
0
0
评论
取消
复制链接,粘贴给您的好友

复制链接,在微信、QQ等聊天窗口即可将此信息分享给朋友
前往医学教育网APP查看,体验更佳!
取消 前往
您有一次专属抽奖机会
可优惠~
领取
优惠
注:具体优惠金额根据商品价格进行计算
恭喜您获得张优惠券!
去选课
已存入账户 可在【我的优惠券】中查看