药学职称

考试动态
复习指导
互动交流
首页 > 药学职称 > 报名时间 > 正文

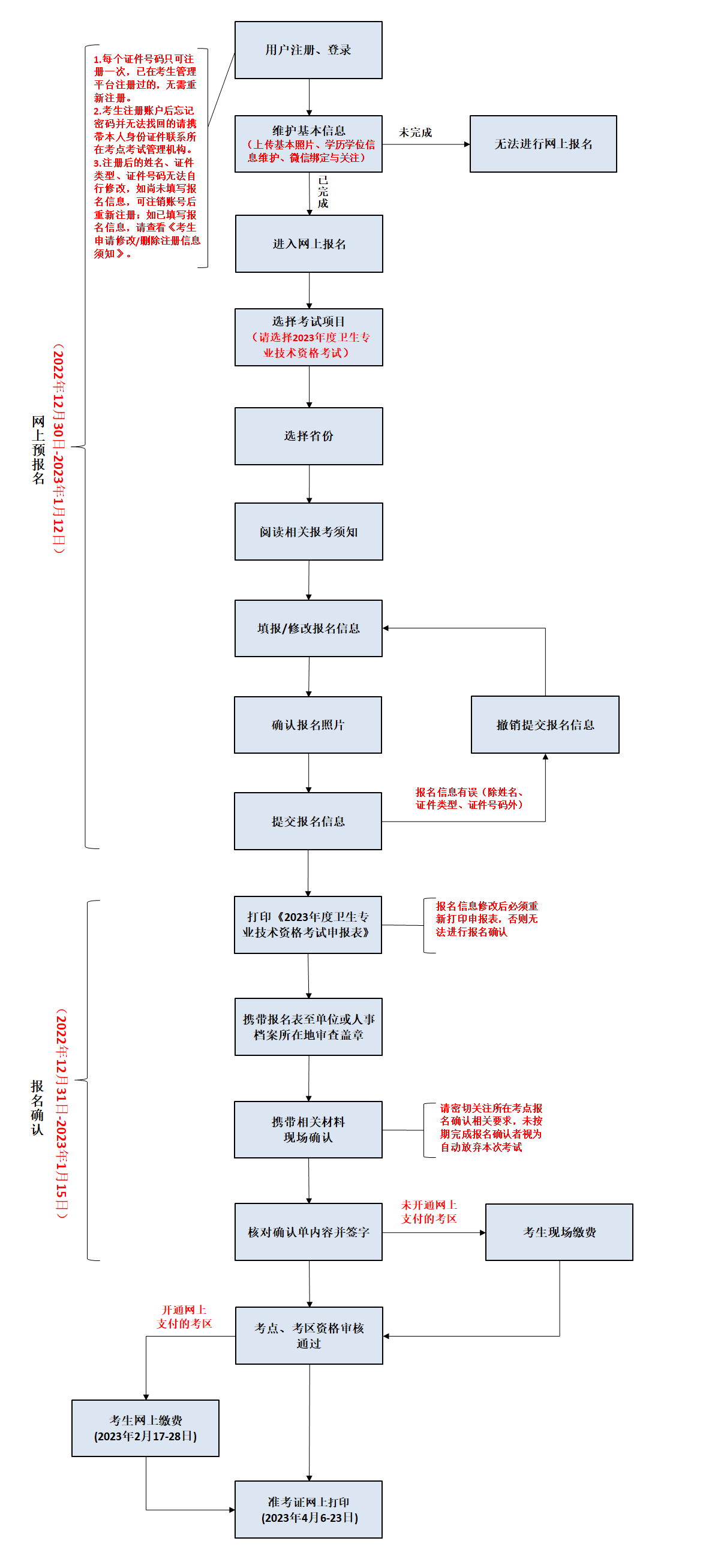
2023年度药士/药师/主管药师考试报名流程

“2023年度药士/药师/主管药师考试报名流程”公布了,为了帮助各位考生了解,医学教育网为大家整理如下:

>>>超全面!2023卫生资格考试报名手册(含操作指导、现场确认)

1.采用现场确认方式的考区报名流程:

现场确认


2.采用线上确认方式的考区(仅限天津、上海、新疆兵团)报名流程:

线上确认-20221223111244419

正保医学教育网
上医学教育网 做成功医学人
打开APP
全部评论(0打开APP查看全部 >
精品课程

药学职称-无忧实验班

学霸同款好课

1480

了解详情
热点推荐:
0
0
0
评论
取消
复制链接,粘贴给您的好友

复制链接,在微信、QQ等聊天窗口即可将此信息分享给朋友
前往医学教育网APP查看,体验更佳!
取消 前往
您有一次专属抽奖机会
可优惠~
领取
优惠
注:具体优惠金额根据商品价格进行计算
恭喜您获得张优惠券!
去选课
已存入账户 可在【我的优惠券】中查看