药学职称

考试动态
复习指导
互动交流
首页 > 药学职称 > 答疑周刊 > 正文

医学教育网初级药师:《答疑周刊》2024年第34期

问题索引:

1.【问题】细胞膜的结构和物质转运功能是什么?

2.【问题】吸入性麻醉药常用药物有哪些?

3.【问题】抗精神病药的药理和临床应用是什么?

具体解答:

1.【问题】细胞膜的结构和物质转运功能是什么?

【解答】[医学教育网原创]

1

2.【问题】吸入性麻醉药常用药物有哪些?

【解答】

2

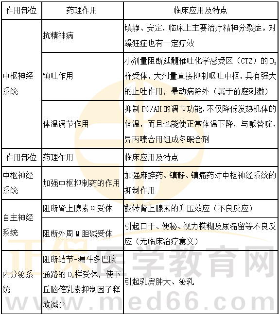
3.【问题】抗精神病药的药理和临床应用是什么?

【解答】[医学教育网原创]

3

PDF版本下载:医学教育网初级药师《答疑周刊》2024年第34期

正保医学教育网
上医学教育网 做成功医学人
打开APP
全部评论(0打开APP查看全部 >
精品课程

药学职称-无忧实验班

学霸同款好课

1480

了解详情
热点推荐:
0
0
0
评论
取消
复制链接,粘贴给您的好友

复制链接,在微信、QQ等聊天窗口即可将此信息分享给朋友
前往医学教育网APP查看,体验更佳!
取消 前往
您有一次专属抽奖机会
可优惠~
领取
优惠
注:具体优惠金额根据商品价格进行计算
恭喜您获得张优惠券!
去选课
已存入账户 可在【我的优惠券】中查看