问题索引:
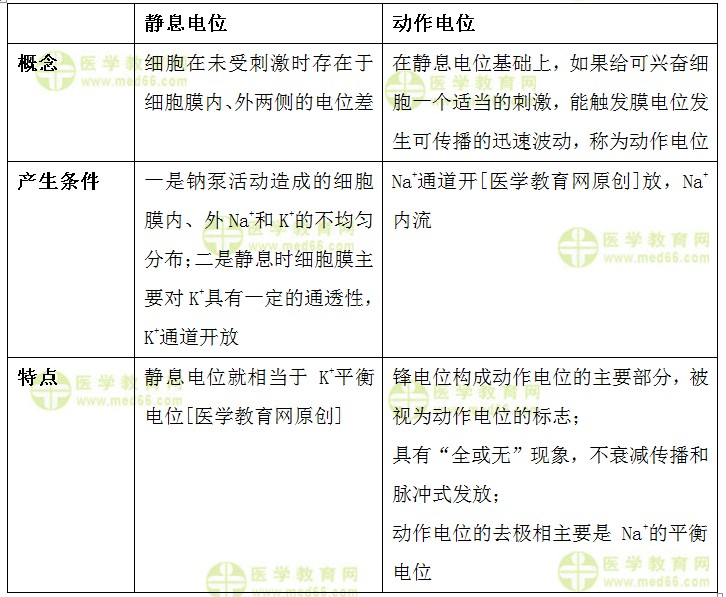
1.【问题】静息电位与动作电位的特点及产生机制,汇总如下。
2.【问题】肺功能的主要指标辨析记忆。
具体解答:
【问题】静息电位与动作电位的特点及产生机制,汇总如下。

2.【问题】肺功能的主要指标辨析记忆。
名称 | 定义 | 重点记忆 |
潮气量 | 每次呼吸时吸入或呼出的气体量 | 注意是每次呼吸量 |
肺活量 | 尽力吸气后,从肺内所呼出的最大气体量 | 肺活量反映肺一次通气的最大能力,是肺功能测定的常用指标 |
用力肺活量 | 指一次最大吸气后,尽力尽快呼气所能呼出的最大气体量 | |
用力呼气量 | 用力呼气量(FEV)曾称为时间肺活量,是指一次最大吸气后再尽力尽快呼气时,在一定时间内所能呼出的气体量占用力肺活量的百分比 | 正常人第1秒钟的FEV1约为FVC的80%;第2秒钟的FEV2/FVC约为96%;第3秒钟的FEV3/FVC约为99%。其中,第1秒用力呼气量,是临床反映肺通气功能最常用的指标[医学教育网原创] |
肺通气量 | 每分钟进肺或出肺的气体总量,它等于潮气量与呼吸频率的乘积 | 注意是每分钟的呼吸量,与潮气量区分 |
肺泡通气量 | 每分钟吸入肺泡的新鲜空气量,它等于潮气量和无效腔气量[医学教育网原创] 之差与呼吸频率的乘积 | 真正有效地进行气体交换的气体量,需要注意并不是吸入的气体都能进入肺泡,有一些会留在气管中导致不能进行气体交换 |
医学教育网初级药士:《答疑周刊》2022年第3期