问题索引:
1.【问题】片剂的分类有哪些?
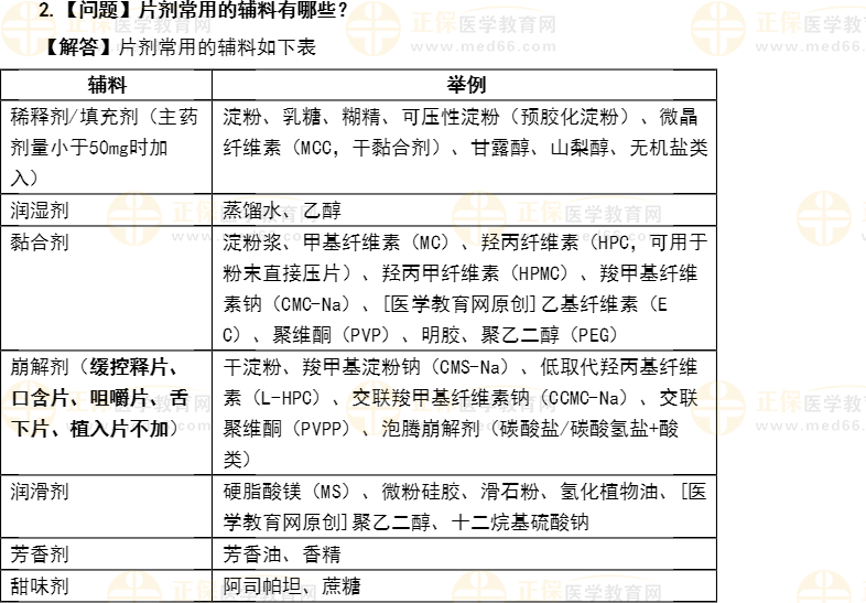
2.【问题】片剂常用的辅料有哪些?
具体解答:
1.【问题】片剂的分类有哪些?
【解答】(1)普通片:药物与辅料混合、压制而成的未包衣常释片剂。
(2)包衣片:在普通片的外表面包上一层衣膜的片剂。根据包衣材料不同可分为:糖衣片、薄膜衣片和肠溶衣片。
(3)泡腾片:含有泡腾崩解剂的片剂。所谓泡腾崩解剂是指碳酸氢钠与枸橼酸等有机酸成对构成的混合物,遇水时两者反应产生大量二氧化碳气体,从而使片剂迅速崩解。
(4)咀嚼片:在口中嚼碎后再咽下去的片剂。[医学教育网原创]常加入蔗糖、薄荷、食用香料等以调整口味,适合于小儿服用,对于崩解困难的药物制成咀嚼片可有利于吸收。
(5)分散片:在水中能迅速崩解并均匀分散的片剂。分散片中的原料药应是难溶性的,加入水中分散后饮用,也可吮服或吞服。
(6)缓释片或控释片:能够控制药物释放速度,以延长药物作用时间的一类片剂。具有血药浓度平稳、服药次数少、治疗作用时间长等优点。
(7)多层片:由两层或多层构成的片剂。一般由两次或多次加压而制成,每层含有不同的药物或辅料,可避免复方制剂中不同药物之间的配伍变化,或者达到缓释、控释的效果。
(8)舌下片:将片剂置于舌下能迅速溶化,药物经舌下黏膜吸收发挥全身作用的片剂。舌下片中的原料药物应易于直接吸收,主要适用于急症的治疗。可避免肝脏对药物的首过作用,如硝酸甘油舌下片。
(9)含片:含在口腔内缓缓溶解而发挥局部或全身治疗作用的片剂。常用于口腔及咽喉疾病的治疗,如复方草珊瑚含片等。
(10)口腔贴片:贴在口腔黏膜,药物直接由黏膜吸收,发挥全身作用的片剂。适用于肝脏首过作用较强的药物。
(11)口崩片:系指在口腔内不需要用水即能迅速崩解或溶解的片剂。口崩片应在口腔内迅速崩解或溶解、口感良好、容易吞咽、对口腔黏膜无刺激性。
(12)植入片:将无菌药片植入到皮下后缓缓释药、维持疗效几周、几个月直至几年的片剂。[医学教育网原创]如避孕植入片已获得较好的效果。
(13)皮下注射用片:经无菌操作制作的片剂。用时溶解于灭菌注射用水中,供皮下或肌肉注射的无菌片剂,现已很少使用。
(14)可溶片:临用前能溶解于水的非包衣片或薄膜包衣片剂。一般用于漱口、消毒、洗涤伤口等,如复方硼砂漱口片等。
(15)阴道片:供塞入阴道内产生局部作用的片剂。起消炎、杀菌、杀精子及收敛等作用。

医学教育网初级药师:《答疑周刊》2022年第48期
〖医学教育网版权所有,转载务必注明出处,违者将追究法律责任〗