问题索引:
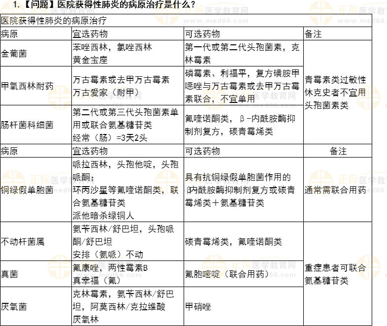
1.【问题】医院获得性肺炎的病原治疗是什么?
2.【问题】支气管哮喘治疗原则是什么?
3.【问题】支气管哮喘慢性持续期治疗是什么?
具体解答:

2.【问题】支气管哮喘治疗目标是什么?
成功的哮喘治疗的目标是:
1.尽可能控制症状,包括夜间症状。
2.改善活动能力和生活质量。
3.使肺功能接近最佳状态。
4.预防发作及加剧。
5.提高自我认识和处理急性加重的能力,减少急诊或住院。
6.避免影响其他医疗问题。
7.避免药物的副作用。
8.预防哮喘引起死亡。

医学教育网初级药师:《答疑周刊》2022年第49期
〖医学教育网版权所有,转载务必注明出处,违者将追究法律责任〗