问题索引:
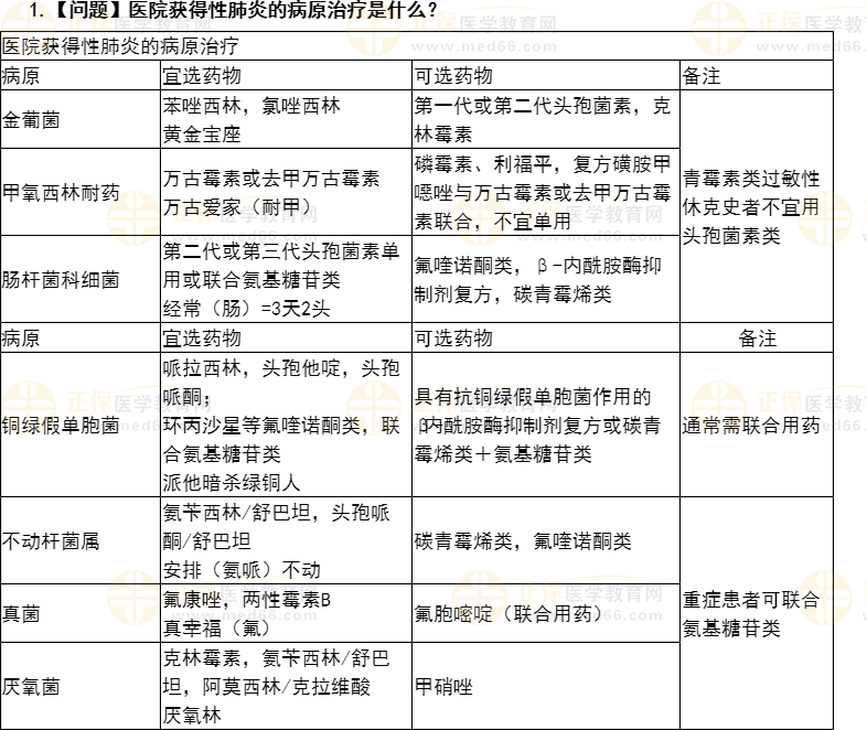
1.【问题】医院获得性肺炎的病原治疗是什么?
2.【问题】COPD急性加重的院外治疗有哪些?
3.【问题】药物妊娠毒性分级有哪些?
具体解答:


3.【问题】COPD急性加重期抗菌药物应用是什么?
| 急性加重病情 | 宜选用的抗生素 | 
| 轻度及中度COPD | 青霉素、β-内酰胺酶抑制剂(阿莫西林/克拉维酸等)、大环内酯类(阿奇霉素、克拉霉素、罗红霉素等)、第一代或第二代头孢菌素(头孢呋辛、头孢克洛等),多西环素、左氧氟沙星等,一般可口服 | 
| 重度及极重度COPD | β-内酰胺酶抑制剂(舒克)、第二代头孢菌素(头孢呋辛等),第三代头孢菌素(头孢曲松、头孢噻肟等),氟喹诺酮类(左氧氟沙星、莫西沙星、加替沙星等) | 
重度及极重度COPD 
                有铜绿假单胞菌感染危险因素 | 第三代头孢菌素(头孢他啶)、头孢哌酮/舒巴坦、哌拉西林/他唑巴坦、亚胺培南、美罗培南等。也可联合应用氨基苷类、喹诺酮类(环丙沙星等) | 
医学教育网初级药士:《答疑周刊》2022年第49期
〖医学教育网版权所有,转载务必注明出处,违者将追究法律责任〗