问题索引:
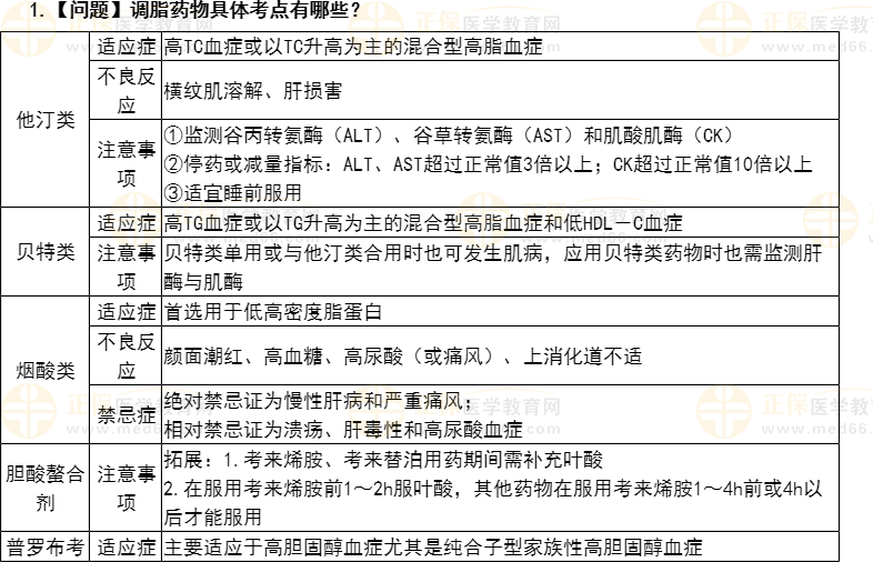
1.【问题】调脂药物具体考点有哪些?
2.【问题】洋地黄类正性肌力药考点有哪些?
3.【问题】癫痫发作类型的选药原则是什么?
具体解答:

2.【问题】洋地黄类正性肌力药考点有哪些?
| 剂量调整 | 维持量0.125~0.25mg;对于70岁以上或肾功能受损者,地高辛宜采用小剂量(0.125mg)每日1次或隔日1次 |
| 风险因素 | 地高辛中毒剂量>2ng/ml |
| 诱因:心肌缺血、缺氧及低血钾、低血镁、甲减 |
| 胃肠道症状 | 洋地黄中毒的信号,表现为恶心、呕吐 |
| 心脏反应 | 是强心苷最严重、最危险的不良反应。 中毒解救:快速心律失常:血钾低-氯化钾 血钾不低-苯妥英钠、利多卡因 心动过缓:阿托品 |
| 神经系统 | 神经异常、视力模糊、黄视、绿视 |
| 相互作用 | 奎尼丁、胺碘酮、维拉帕米、丙吡胺、普罗帕酮、普鲁卡因胺、均能提高地高辛的血药浓度 |
3.【问题】癫痫发作类型的选药原则是什么?
| 发作类型 | 一线药物 | 二线药物 | 可以考虑的药物 | 可能加重发作的药物 |
| 强直阵挛发作 | 丙戊酸钠 | 左乙拉西坦 托吡酯 | 苯妥英钠、 苯巴比妥 | - |
| 失神发作 | 丙戊酸钠 拉莫三嗪 | 托吡酯 | - | 卡马西平 奥卡西平 苯巴比妥 加巴喷丁 |
| 肌阵挛发作 | 丙戊酸钠 托吡酯 | 左乙拉西坦 氯硝西泮 拉莫三嗪 | - | 卡马西平 奥卡西平 苯妥英钠 加巴喷丁 |
医学教育网初级药士:《答疑周刊》2022年第55期
〖医学教育网版权所有,转载务必注明出处,违者将追究法律责任〗