问题索引:
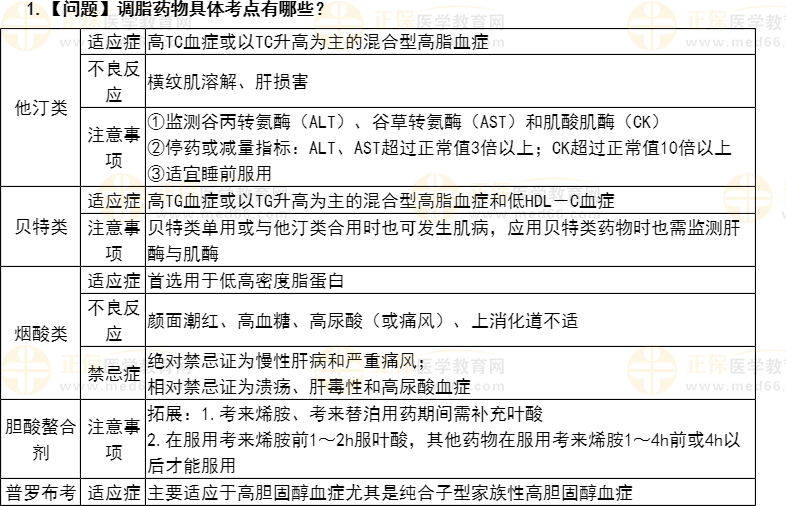
1.【问题】调脂药物具体考点有哪些?
2.【问题】脑出血的药物治疗有哪些?
3.【问题】帕金森病的治疗药物选择有哪些?
具体解答:

2.【问题】脑出血的药物治疗有哪些?
| 对症支持 | 休息、吸氧、鼻饲流食等 | 
| 降低颅内压 | 首选甘露醇、甘油果糖、甘油氯化钠 可酌情使用呋塞米、白蛋白 | 
| 控制血压 | 不急于降压,先降颅压 降压指征:脑出血血压≥200/110mmHg; 降压目标:使血压维持在略高于发病前水平或180/105mmHg左右; 血压过低者应升压治疗,以保持脑灌注压 | 
| 血药物 | 脑出血时:一般不用,除非凝血功能有问 | 
3.【问题】帕金森病的治疗药物选择有哪些?
| 治疗药物 | 常用药物:普拉克索、司来吉兰、金刚烷胺、恩托卡朋、复方左旋多巴、苯海索 | 
首选原则: ①老年前期(<65岁)患者,且不伴认知障碍:①DR激动剂;②司来吉兰,或加用维生素E;③复方左旋多巴+儿茶酚氧位甲基转移酶(COMT)抑制剂;④金刚烷胺和(或)抗胆碱能药:震颤明显而其他抗PD药物效果不佳时,选用抗胆碱能药;⑤复方左旋多巴:一般在①、②、④方案治疗效果不佳时可加用。 ②老年(≥65岁)患者,或伴认知障碍首选:复方左旋多巴 ③震颤比较明显者:苯海索 | 
医学教育网主管药师:《答疑周刊》2022年第55期
〖医学教育网版权所有,转载务必注明出处,违者将追究法律责任〗