问题索引:
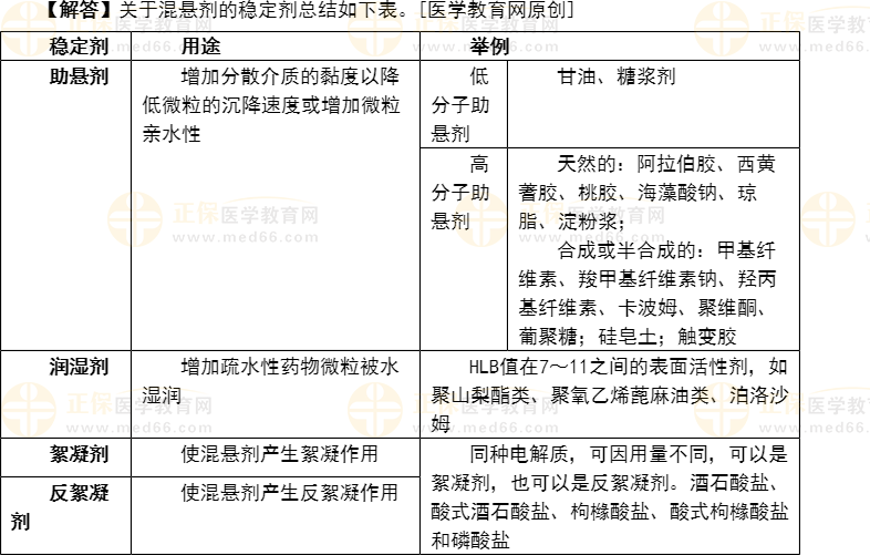
1.【问题】混悬剂的稳定剂都有哪些作用以及具体辅料?
2.【问题】乳剂常见的不稳定现象?
3.【问题】注射剂的质量要求都有哪些?
具体解答:
1.【问题】混悬剂的稳定剂都有哪些作用以及具体辅料?

2.【问题】乳剂常见的不稳定现象?
【解答】乳剂属热力学不稳定的非均相分散体系,乳剂常发生下列变化。
(1)分层:乳剂的分层系指乳剂放置后出现分散相粒子上浮或下沉的现象,又称乳析。分层的主要原因是由于分散相和分散介质之间的密度差造成的;(2)絮凝:乳剂中分散相的乳滴发生可逆的聚集现象称为絮凝。发生絮凝的条件是:乳滴的电荷减少,使ζ电位降低,乳滴产生聚集而絮凝。絮凝状态进一步变化也会引起乳滴的合并;(3)转相:由于某些条件的变化而改变乳剂类型的称为转相,即由O/W型转变为W/O型或由W/O型转变为O/W型。转相主要是由于乳化剂的性质改变而引起的;(4)合并与破裂:乳化膜破裂导致乳滴变大称为合并。合并进一步发展使乳剂分为油、水两相称为破裂;(5)酸败:乳剂受外界因素及微生物的影响,使油相或乳化剂等发生变化而引起变质的现象称为酸败。
分层的特点:分层乳剂的乳化膜未受到破坏,经振摇后仍能恢复均匀的乳剂,这一过程是可逆的。乳剂中分散相的乳滴发生可逆的聚集现象称为絮凝。[医学教育网原创]乳剂由于某些条件的变化而改变乳剂的类型称为转相,这些都是可逆变化;乳滴表面的乳化膜破坏导致乳滴变大,称为合并。合并进一步发展使乳剂分为油、水两相称为乳剂的破裂。酸败为外界因素引起乳剂变质,这些为不可逆变化。
3.【问题】注射剂的质量要求都有哪些?
【解答】注射剂的一般质量要求
①pH:注射剂的pH应和血液相等或相近(血液pH约为7.4)。一般控制在4~9的范围内;②渗透压:要求与血浆的渗透压相等或相近,供静脉注射的大剂量注射剂还要求具有等张性;③稳定性:注射剂要具有必要的物理稳定性和化学稳定性,以确保产品在贮存期内安全、有效;④安全性:注射剂必须对机体无毒性、无刺激性,降压物质必须符合规定,确保安全;⑤澄明:溶液型注射液应澄明,不得含有可见的异物或不溶性微粒;[医学教育网原创]⑥无菌:注射剂内不应含有任何活的微生物;⑦无热原:注射剂内不应含热原,热原检查必须符合规定。
医学教育网初级药士:《答疑周刊》2023年第4期
【医学教育网(www.med66.com)原创,转载请注明出处】