药学职称

考试动态
复习指导
互动交流
首页 > 药学职称 > 答疑周刊 > 正文

医学教育网初级药师:《答疑周刊》2023年第15期

问题索引:

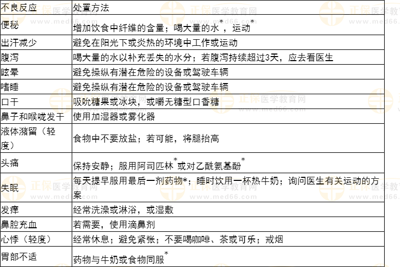
1.【问题】不良反应的处置是什么?

2.【问题】根据半衰期制定的给药方案是什么?

3.【问题】药品质量标准分析目与验证要求是什么?

具体解答:

1.【问题】不良反应的处置是什么?

2.【问题】根据半衰期制定的给药方案是什么?

半衰期 给药方案
<30分钟 治疗指数低的药物 静脉滴注给药
治疗指数高的药物 可分次给药,但维持量要随给药间隔时间的延长而增大
30分钟~8小时 治疗指数低的药物 每个半衰期给药1次,也可静脉滴注给药
治疗指数高的药物 可每1-3个半衰期给药1次
8~24小时 每个半衰期给药1次;如果需要立即达到稳态,可首剂加倍
大于24小时 每天给药1次;如果需要立即达到治疗浓度,可首剂加倍

3.【问题】药品质量标准分析目与验证要求是什么?

效能指标 鉴别 杂质检查 含量测定
定量测定 限量检查
准确度
精密度
专属性
检测限
定量限
线性
范围
耐用性

医学教育网初级药师:《答疑周刊》2023年第15期

【医学教育网(www.med66.com)原创,转载请注明出处】

正保医学教育网
上医学教育网 做成功医学人
打开APP
全部评论(0打开APP查看全部 >
精品课程

药学职称-无忧实验班

学霸同款好课

1480

了解详情
热点推荐:
0
0
0
评论
取消
复制链接,粘贴给您的好友

复制链接,在微信、QQ等聊天窗口即可将此信息分享给朋友
前往医学教育网APP查看,体验更佳!
取消 前往
您有一次专属抽奖机会
可优惠~
领取
优惠
注:具体优惠金额根据商品价格进行计算
恭喜您获得张优惠券!
去选课
已存入账户 可在【我的优惠券】中查看