药学职称

考试动态
复习指导
互动交流
首页 > 药学职称 > 辅导精华 > 正文

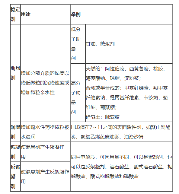
2020年药学职称考试考点!混悬剂的稳定剂都有哪些作用以及具体辅料?

混悬剂的稳定剂都有哪些作用以及具体辅料?这是各位考生比较感兴趣的内容,为了帮助大家了解,医学教育网为大家整理如下:

混悬剂的稳定剂总结

推荐阅读:

重要!2020年药士\药师\主管药师这个20个知识点要掌握!

快看!2020年药士\药师\主管药师备考一站式方案—高效定制班

2020年药学职称《相关专业知识》:6个重要考点 记忆诀窍总结!

药学职称一站式备考方案

正保医学教育网
上医学教育网 做成功医学人
打开APP
全部评论(0打开APP查看全部 >
精品课程

药学职称-无忧实验班

学霸同款好课

1480

了解详情
热点推荐:
0
0
0
评论
取消
复制链接,粘贴给您的好友

复制链接,在微信、QQ等聊天窗口即可将此信息分享给朋友
前往医学教育网APP查看,体验更佳!
取消 前往
您有一次专属抽奖机会
可优惠~
领取
优惠
注:具体优惠金额根据商品价格进行计算
恭喜您获得张优惠券!
去选课
已存入账户 可在【我的优惠券】中查看