药学职称

考试动态
复习指导
互动交流
首页 > 药学职称 > 辅导精华 > 正文

片剂、胶囊剂、缓控释制剂、注射剂的质量控制小结!

片剂、胶囊剂、缓控释制剂、注射剂的质量控制是药学职称考试会涉及的重要内容,为了帮助各位考生及时巩固,医学教育网为大家整理如下:

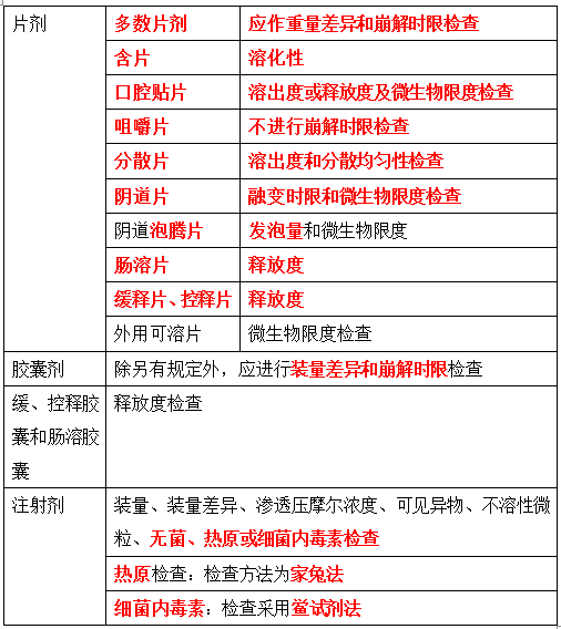
片剂、胶囊剂、缓控释制剂、注射剂的质量控制

推荐阅读:

重要!药士\药师\主管药师【专业实践能力】必备考点!

2021年药士\药师\主管药师备考初期太迷茫?看妙招!

以上“片剂、胶囊剂、缓控释制剂、注射剂的质量控制小结!”由医学教育网为大家整理,希望对大家有所帮助,更多资讯请关注医学教育网!

正保医学教育网
上医学教育网 做成功医学人
打开APP
全部评论(0打开APP查看全部 >
精品课程

药学职称-无忧实验班

学霸同款好课

1480

了解详情
热点推荐:
0
0
0
评论
取消
复制链接,粘贴给您的好友

复制链接,在微信、QQ等聊天窗口即可将此信息分享给朋友
前往医学教育网APP查看,体验更佳!
取消 前往
您有一次专属抽奖机会
可优惠~
领取
优惠
注:具体优惠金额根据商品价格进行计算
恭喜您获得张优惠券!
去选课
已存入账户 可在【我的优惠券】中查看