关于“灭菌与无菌制剂常用的技术考点及题目演练—2022年药学职称考试”的内容,有很多药学职称考生都非常关注,医学教育网为大家整理如下:

1.极不耐热药液采用何种灭菌法
A.流通蒸汽灭菌法
B.紫外线灭菌法
C.微波灭菌法
D.低温间歇灭菌法
E.滤过除菌法
【正确答案】E
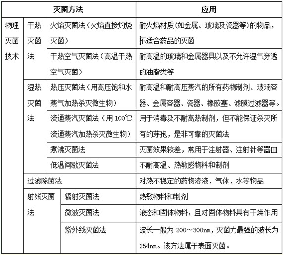
【答案解析】过滤灭菌法系指采用过滤法除去微生物的方法,适合于对热不稳定的药物溶液、气体、水等物品的灭菌。
2.波长在254nm时灭菌效率最强的是
A.微波灭菌
B.紫外线灭菌
C.辐射灭菌
D.环氧乙烷灭菌
E.干热灭菌
【正确答案】B
【答案解析】紫外线灭菌法系指用紫外线照射杀灭微生物和芽孢的方法。用于紫外灭菌的波长一般为200~300nm,灭菌力最强的波长为254nm。
3.使用热压灭菌器灭菌时所用的蒸汽是
A.过热蒸汽
B.饱和蒸汽
C.不饱和蒸汽
D.湿饱和蒸汽
E.流通蒸汽
【正确答案】B
【答案解析】饱和蒸汽热含量高,热穿透力强,灭菌效率高。
推荐阅读:
2022年药学职称考试五大降压药,一句口诀帮你解决!
2022年药学职称考试报名学历如何要求?必须全日制吗?
以上“灭菌与无菌制剂常用的技术考点及题目演练—2022年药学职称考试”由医学教育网为大家整理,希望对大家有所帮助,更多资讯请关注医学教育网!