关于“2022年药学职称考生掌握!片剂常用的辅料考点及题目”的内容,有很多药学职称考生都很关注,医学教育网为大家整理如下:

1.可以作为片剂崩解剂的是
A.乳糖
B.白炭黑
C.轻质液状石蜡
D.糖粉
E.低取代羟丙基纤维素
【正确答案】E
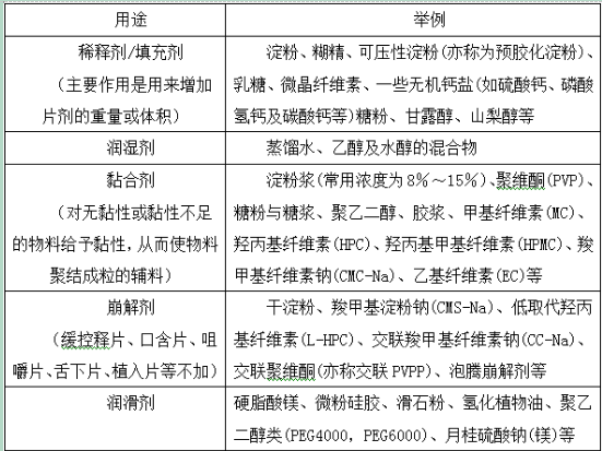
【答案解析】低取代羟丙基纤维素(L-HPC)是片剂常用崩解剂。
2.羧甲基淀粉钠一般可作片剂的哪类辅料
A.稀释剂
B.黏合剂
C.崩解剂
D.润滑剂
E.抛光剂
【正确答案】C
【答案解析】羧甲基淀粉钠为常用的片剂崩解剂。
3.可作片剂的水溶性润滑剂的是
A.氢化植物油
B.十二烷基硫酸钠
C.硬脂酸镁
D.微晶纤维素
E.羟丙基纤维素
【正确答案】B
【答案解析】片剂常用的润滑剂有硬脂酸镁、微粉硅胶、滑石粉、氢化植物油、聚乙二醇、十二烷基硫酸钠等,其中聚乙二醇、十二烷基硫酸钠为水溶性的润滑剂。
推荐阅读:
2022年药学职称【药物化学】的5大典型考点,必考内容!
考点集训!2022年药学职称考试「液体制剂」备考专题!
以上“2022年药学职称考生掌握!片剂常用的辅料考点及题目”由医学教育网为大家整理,希望对大家有所帮助,更多资讯请关注医学教育网!