药学职称

考试动态
复习指导
互动交流
首页 > 药学职称 > 辅导精华 > 正文

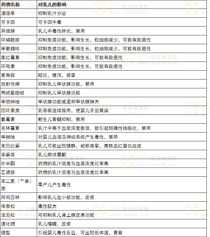
药学职称考生必看知识点:哺乳期禁用和慎用的药物

为了帮助各位药学职称考生备考复习,医学教育网小编搜集整理了“药学职称考生必看知识点:哺乳期禁用和慎用的药物”,希望对各位考生有所帮助。

哺乳期禁用和慎用的药物

上文“药学职称考生必看知识点:哺乳期禁用和慎用的药物”由医学教育网小编整理,更多考试信息、政策新闻、备考干货请关注医学教育网。

推荐阅读:

药学职称考试——药品的仓储与保管考点归纳

【考点汇总】药学职称考试:“岗位技能”考点总结

>>立即了解【正保医学题库】 每日一练 免费刷题<<

正保医学教育网
上医学教育网 做成功医学人
打开APP
全部评论(0打开APP查看全部 >
精品课程

药学职称-无忧实验班

学霸同款好课

1480

了解详情
热点推荐:
0
0
0
评论
取消
复制链接,粘贴给您的好友

复制链接,在微信、QQ等聊天窗口即可将此信息分享给朋友
前往医学教育网APP查看,体验更佳!
取消 前往
您有一次专属抽奖机会
可优惠~
领取
优惠
注:具体优惠金额根据商品价格进行计算
恭喜您获得张优惠券!
去选课
已存入账户 可在【我的优惠券】中查看