药学职称

考试动态
复习指导
互动交流
首页 > 药学职称 > 考试大纲 > 正文

2023年初级药士考试教材变动总结-专业知识

2023年初级药士考试教材-专业知识已经公布了,经过医学教育网专业人员校对,发现有很多变化的内容。具体内容如下:

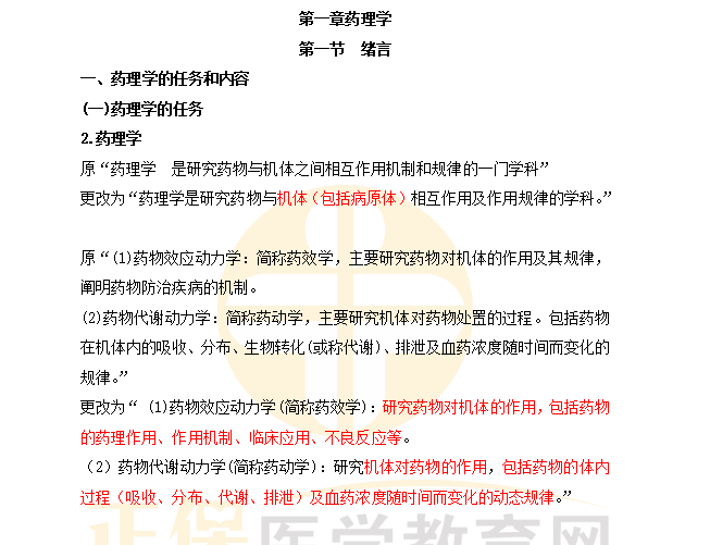
2023年初级药士考试-专业知识教材变动部分截图

专业知识

【医学教育网原创,转载请注明出处!违者必究!】

                   
                   
                   
                   

扫码添加专属微信老师,可领取【2023年初级药士考试大纲+教材变动电子版,还有更多优惠课程、备考方案免费定制,快快添加专属老师咨询吧!

二维码

相关推荐:2023年药学职称考试大纲/教材变动情况汇总

正保医学教育网
上医学教育网 做成功医学人
打开APP
全部评论(0打开APP查看全部 >
精品课程

药学职称-无忧实验班

学霸同款好课

1480

了解详情
热点推荐:
0
0
0
评论
取消
复制链接,粘贴给您的好友

复制链接,在微信、QQ等聊天窗口即可将此信息分享给朋友
前往医学教育网APP查看,体验更佳!
取消 前往
您有一次专属抽奖机会
可优惠~
领取
优惠
注:具体优惠金额根据商品价格进行计算
恭喜您获得张优惠券!
去选课
已存入账户 可在【我的优惠券】中查看