新教材来啦!医学教育网教务团队将教材与上一年教材进行了认真细致的比对,发现今年实质性的变动不是很大。
好了,备考的药师们,咱们先睹为快!
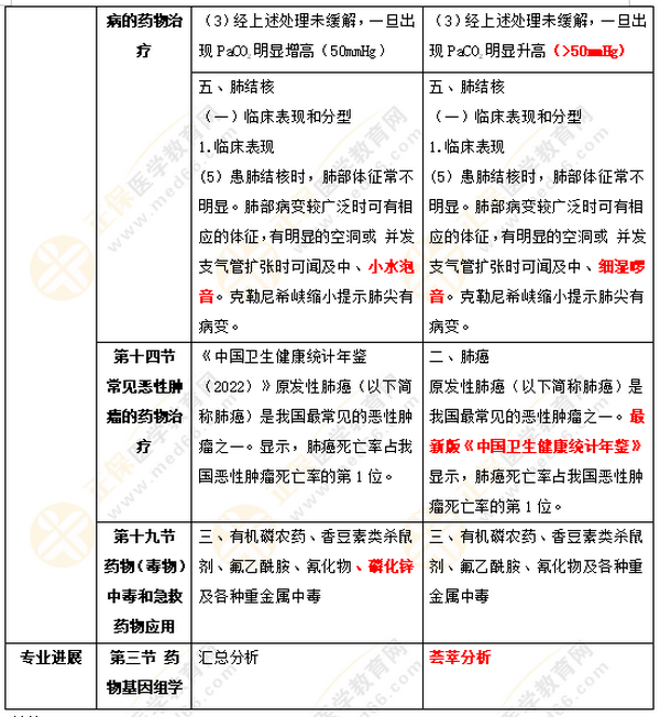
改动方向大致有:
●改动描述:正确的表达为《中国药典》后注明是哪一年版,如《中国药典》(2020年版)。自中华人民共和国成立以来,我国已出版11版药典,分别为1953、1963、1977、1985、1990、1995、2000、2005、2010、2015和2020年版。我国现行药典是2020年版,由一部、二部、三部、四部及其增补本组成;自2020年12月30日起实施。改为正确的表达为《中国药典》后注明是哪一年版,如《中国药典》(2025年版)。自中华人民共和国成立以来,我国已出版12版药典,分别为1953、1963、1977、1985、1990、1995、2000、2005、2010、2015、2020和2025年版。我国现行药典是2025年版,由一部、二部、三部、四部组成;自2025年10月1日起实施。









实质性的变动不是很多
正保医学教育网凭借多年的教辅经验,对重难点的把控是杠杠滴,无论教材怎么变,重难点不变,网校助力大家取证的初心不变。
风里雨里,网校老师在这里等你。
待明年春暖花开,愿大家旗开得胜!
更多变动敬请关注网校课程更新!

温馨提示:该二维码在一定时间内有效,若扫码后提示“活动已结束”,可直接通过该二维码添加管理员进行咨询。
2026年药学职称教材/大纲已经公布,网校将会根据最新版教材进行课程录制,考生可放心跟着老师学习!如果你是基础薄弱、复习时间有限的考生,选择一款适合自己的课程吧!争取一年通过药学职称考试,今年拿证!
网校推出了多款网络课程,可以根据自己需要进行选择,点击下图查看课程详情↓↓↓

【医学教育网原创 · 转载请注明出处】