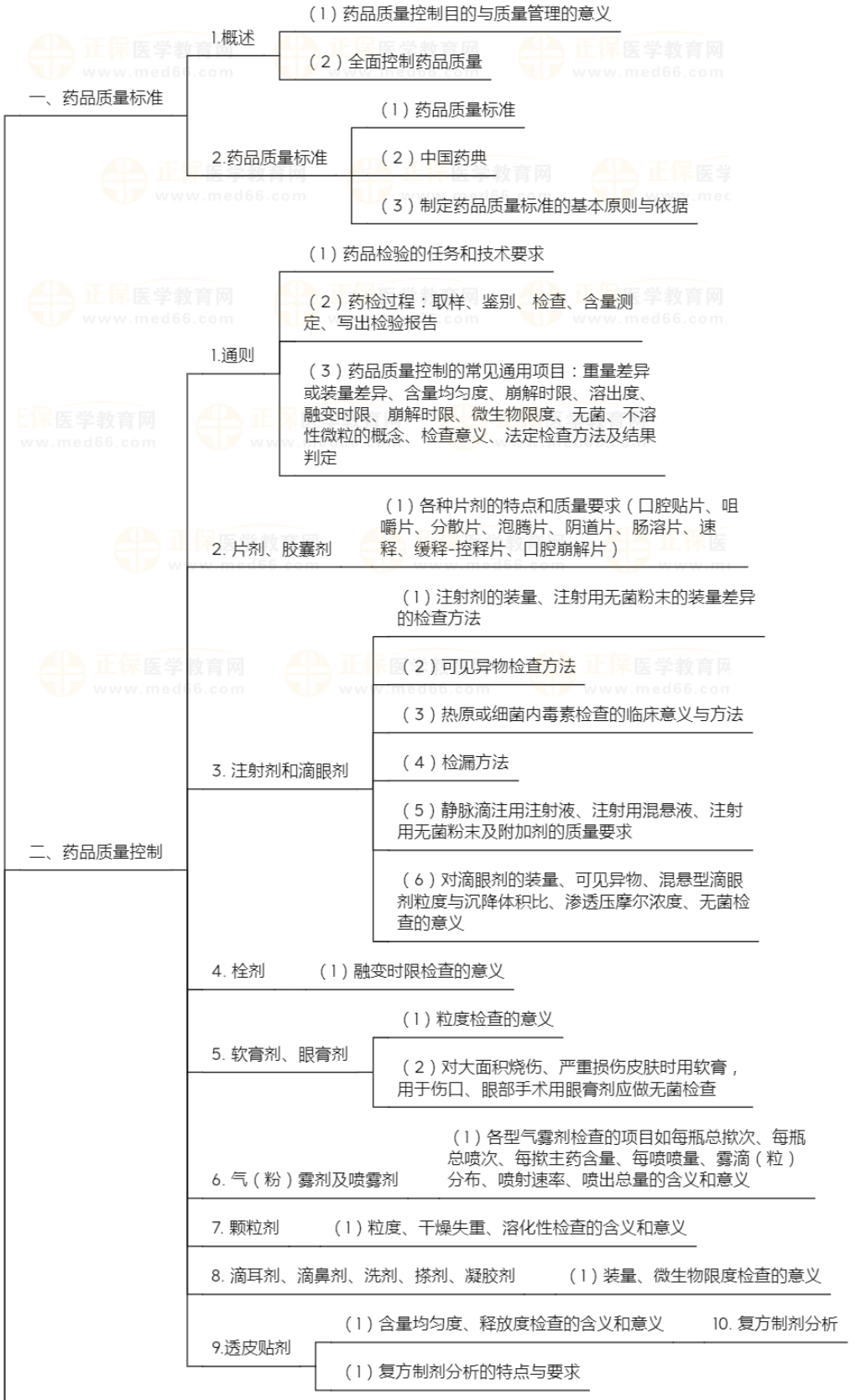
初级药师考试实行全国统一组织、统一考试时间、统一考试大纲、统一考试命题、统一合格标准的考试制度,原则上每年进行一次。2024年初级药师考试新考期已经开始了,为了帮助各位考生理清考试知识点脉络,更有针对性复习,医学教育网为大家整理初级药师《基础知识-药物分析》知识点地图如下:




相关推荐:#内部精编#药士/药师/主管药师考试<知识点地图>,立即收藏!
不积跬步,无以至千里;不积小流,无以成江海。任何事情想要成功都必须要付出努力,药学职称考试亦是如此!为了帮助大家备考复习,医学教育网特推出2024年药学职称辅导课程,3大班次,满足不同需求考生!去了解课程>
