儿科主治医师

考试动态
复习指导
互动交流

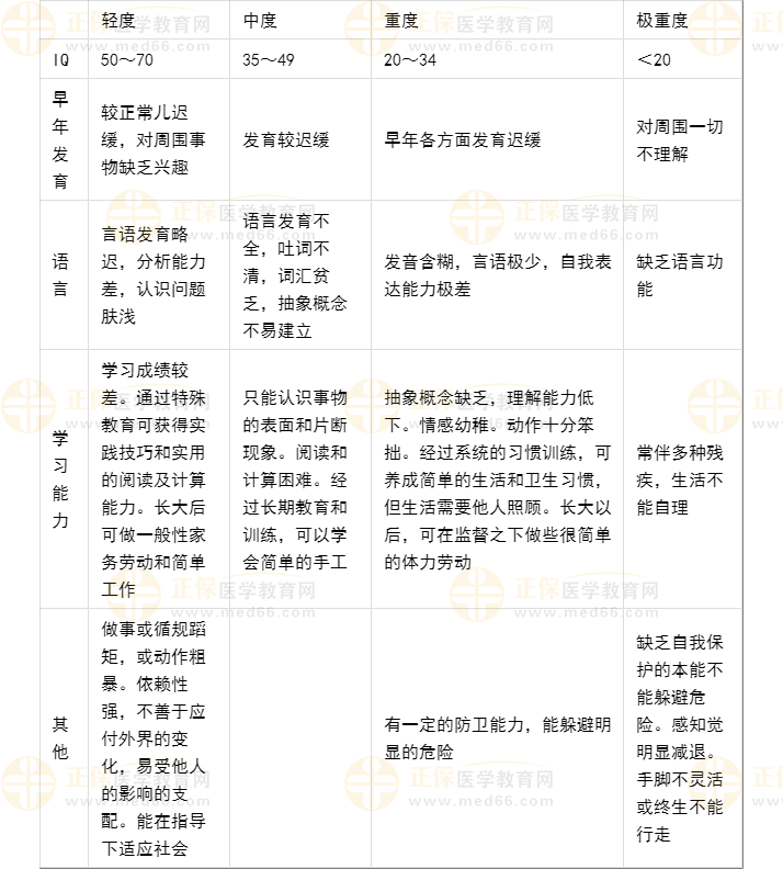
智力低下的临床分度和表现-2024儿科主治高频考点

儿科主治医师考试有一定难度,但基础扎实,多思考、总结、结合实际生活进行学习,也能学好!平时咱们注意抓重点,历年考试高频考点,重视起来就能抓紧每一分!正保医学教育网帮考生整理了“智力低下的临床分度和表现-2024儿科主治高频考点”,快来看看!

聪明出于勤奋,天才在于积累。儿科主治医师考试需要掌握的知识点很多,今天主要为大家介绍了“智力低下的临床分度和表现-2024儿科主治高频考点”,备考时间紧张,早点开始复习通过考试的可能性才会更高,各位考生抓紧复习,更多儿科主治医师考试动态及政策解读欢迎关注医学教育网!

医学教育网2024年儿科主治医师考试辅导课程已上线,契合复习备考要求,满足考生需求!让你备考之路事半功倍!去了解课程>

m站-新版辅导首页-轮换图

正保医学教育网
上医学教育网 做成功医学人
打开APP
全部评论(0打开APP查看全部 >
精品课程

儿科主治无忧实验班

报名/考试不过 按协议重学

1780

了解详情
热点推荐:
0
0
0
评论
取消
复制链接,粘贴给您的好友

复制链接,在微信、QQ等聊天窗口即可将此信息分享给朋友
前往医学教育网APP查看,体验更佳!
取消 前往
您有一次专属抽奖机会
可优惠~
领取
优惠
注:具体优惠金额根据商品价格进行计算
恭喜您获得张优惠券!
去选课
已存入账户 可在【我的优惠券】中查看