护士资格

考试动态
复习指导
互动交流
首页 > 护士资格 > 报名入口 > 正文

2023年护士执业资格考试报名流程

热点内容推荐

每日一练> 课程详情>
考试政策> 学习资料>

考生须知报名流程
注册须知
报名操作考试时间网上报名

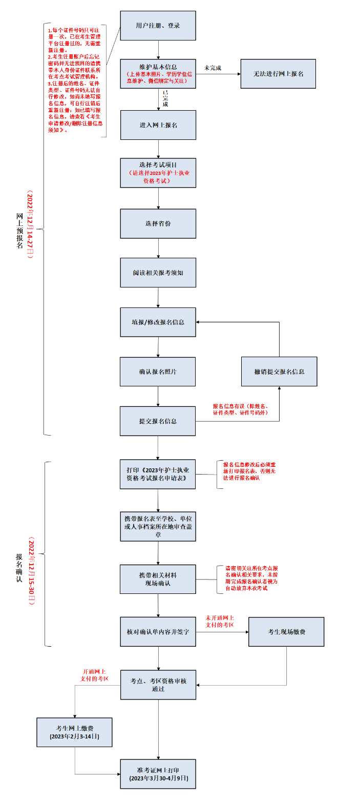
国家卫健委人才交流服务中心(原中国卫生人才网)发布2023年护士执业资格考试报名流程参考如下:

1.采用现场确认方式的考区报名流程:

2023年护士执业资格考试报名流程


2.采用线上确认方式的考区(仅限北京、天津、青海、新疆兵团)报名流程:

2023年护士执业资格考试报名流程1

以上就是2023年护士执业资格考试报名流程,请参加2023年护士资格考试报名的考生参考。

正保医学教育网
上医学教育网 做成功医学人
打开APP
全部评论(0打开APP查看全部 >
精品课程

2027年护士资格课程

豪华通关班

680

查看详情
热点推荐:
0
0
0
评论
取消
复制链接,粘贴给您的好友

复制链接,在微信、QQ等聊天窗口即可将此信息分享给朋友
前往医学教育网APP查看,体验更佳!
取消 前往
您有一次专属抽奖机会
可优惠~
领取
优惠
注:具体优惠金额根据商品价格进行计算
恭喜您获得张优惠券!
去选课
已存入账户 可在【我的优惠券】中查看