2024年度护士执业资格考试攀枝花考点公告公布啦!医学教育网整理具体内容如下:
一、网上报名
护士执业资格考试报名包括网上预报名、现场确认、资格审核和网上缴费四个阶段。2024年护士执业资格考试报名时间为2023年12月7-20日。考试报名采用网上报名方式,考生须登录中国卫生人才网,按照报名须知进行网上预报名。
二、现场确认考生须在2023年12月8日-21日期间完成现场确认工作,攀枝花考点在各县(区)卫生健康局、市属各医疗机构、大企业医院设报名点(市中心血站、市疾控中心报名点设在市中心医院),负责本单位及辖区范围内的考生报名。考生携带报名资料到各报名点进行报名确认。现场确认时考生须提交下列材料(复印件须加盖公章):1.学校(应届毕业生)或单位、人事档案所在地(非应届毕业生)审查并加盖印章的《2024年护士执业资格考试报名申请表》(网上填报后下载打印)。考生如在打印报名表后对个人报考信息进行了修改,须重新打印并盖章。2.学历证书原件及复印件。3.居民身份证原件及复印件。4.其他相关证明材料。申请人为在校应届毕业生的,应提供所在学校应届毕业生毕业证明,由学校到所属考点统一办理报名手续。
三、资格审核
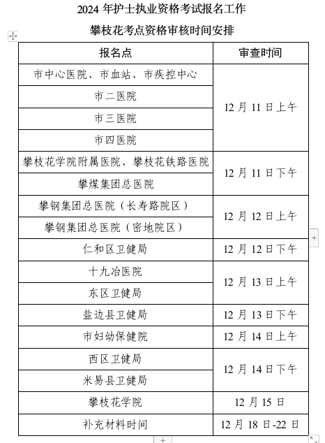
本考点护士执业资格考试报名资格审核工作,由各报名点将确认后的资料送考点办集中进行资格审核。具体安排如下:

审核地址:攀枝花市健康促进和卫生大数据中心(攀枝花市东区炳草岗人民街80号,民福巷车站附近),联系电话:0812-3340657,3340928
审核时间:12月11日-12月15日(节假日除外)
四、网上缴费通过考区资格审核的考生须在2024年1月29日-2月8日期间完成网上缴费。逾期未缴费的考生视为放弃报名。不受理现场缴费。考试收费标准按照四川省财政厅、四川省卫生健康委员会《关于调整卫生专业技术资格考试暨护士执业资格考试收费分成有关问题的通知》(川财社〔2019〕65号)相关规定执行。参加护士执业资格考试人员每人每科收取考试费61元。
五、考试科目和时间

为方便考生及时了解考试动态,请广大考生关注“健康攀枝花官微”、“四川卫生人才”和“中国卫生人才网”微信公众号,及时查阅考试管理部门发布的考试相关信息。
推荐阅读:
【报名】全国2024护士执业资格考试报名丨现场审核要求汇总