护士资格

考试动态
复习指导
互动交流
首页 > 护士资格 > 报名时间 > 正文

2023年宁夏回族自治区护士执业资格考试报名时间的公告

热点内容推荐

每日一练> 课程详情>
考试政策> 学习资料>

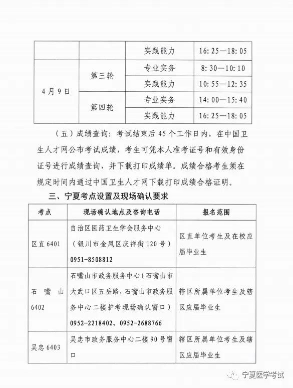
宁夏医学考试发布宁夏回族自治区护士执业资格考试领导小组办公室公告,医学教育网整理具体内容分享给大家!

1

2

3

4

5

以上就是小编为大家整理的关于“2023年宁夏回族自治区护士执业资格考试报名时间的公告”的内容,希望对大家有所帮助,更多护士考试相关资讯请关注医学教育网护士栏目!

更多地区报名通知查看:【考试报名】全国2023年护士考试报名丨现场审核要求汇总

正保医学教育网
上医学教育网 做成功医学人
打开APP
全部评论(0打开APP查看全部 >
精品课程

2027年护士资格课程

豪华通关班

680

查看详情
热点推荐:
0
0
0
评论
取消
复制链接,粘贴给您的好友

复制链接,在微信、QQ等聊天窗口即可将此信息分享给朋友
前往医学教育网APP查看,体验更佳!
取消 前往
您有一次专属抽奖机会
可优惠~
领取
优惠
注:具体优惠金额根据商品价格进行计算
恭喜您获得张优惠券!
去选课
已存入账户 可在【我的优惠券】中查看