肥城市卫生健康局发布关于做好2023年度全国护士执业资格考试报名、现场确认工作的通知,具体内容如下:
各位考生:
根据全国护士执业资格考试委员会办公室《关于2023年护士执业资格考试有关问题的通知》(护考办发〔2022〕1号)和国家卫健委人才交流服务中心《关于2023年护士执业资格考试考务工作安排的通知》(卫人才发〔2022〕94号)要求,以及《护士执业资格考试办法》有关规定,结合山东考区《关于做好2023年度护士执业资格考试山东考区考务工作的通知》要求,现就做好我市2023年度护士执业资格考试报名、现场确认工作有关事项通知如下:
一、考试时间及方式
2023年护士执业资格考试定于4月8日至9日举行,继续实行人机对话考试,考试科目包括专业实务和实践能力。

二、考试报名
(一)报考条件
根据《护士条例》《护士执业资格考试办法》,在中等职业学校、高等学校完成国务院教育主管部门和国务院卫生主管部门规定的普通全日制3年以上的护理、助产专业课程学习,包括在教学、综合医院完成8个月以上护理临床实习,并取得相应学历证书的(包含2023年应届毕业生),可以申请参加护士执业资格考试。
(一)根据教育部、原卫生部《关于举办高等医学教育的若干意见》(教高〔2002〕10号)规定,2002年10月31日前入学的自学考试、各类高等学校远程教育的护理、助产专业毕业生,该学历可作为护士执业资格考试的学历依据。
(二)2008年5月12日《护士条例》颁布实施前,已入学注册但学制不足3年的普通全日制学校学生完成教学计划和临床实习,并取得相应学历证书的,可报考护士执业资格考试。2008年5月12日以后入学的,按《护士条例》等有关规定执行。
(三)对无法确认的学历证书,考试申请人须提供以下材料之一:
1.毕业学校所属省级教育行政部门出具的有效学历证书鉴定证明及相关学籍档案。
2.经山东省教育厅批准的学校跨省招生计划或录取新生名册及相关学籍档案。
(四)应届毕业生由学校统一办理集体报名。
(五)非应届、以往届毕业学历报名的在校生由学校统一办理集体报名。
(二)报名管理
1.网上预报名。
网上报名的时间为2022年12月14日至27日。考生登录国家卫生健康委人才交流服务中心官网()进行网上预报名,注册新用户,登录报名系统填写个人报名信息,并自行打印《2023年护士执业资格考试报名申请表》,考生网上报名所填报信息均由本人负责,提供虚假或不实材料的,由考生本人承担违纪责任。
网上预报名前,考生须提前查看“护士执业资格考试专区~报考指南”中的考试报名流程、信息填报说明、系统注册常见问题、特别提示,下载照片审核工具。
2.现场确认。
(1)时间:2022年12月15日至30日上午8:30-11:30、下午2:30-5:30(周六、周日除外)。
(2)确认地点:报名实行属地化管理,非应届毕业生到单位或人事档案所在地报名点进行现场确认,应届毕业生、往届在校生由学校报名点统一组织进行现场确认。(肥城市现场确认地点:文广大厦21楼2106室;具体咨询电话:0538-3228512)
3、提交材料。
(1)非应届毕业生:
①网上预报名后打印的《2023年护士执业资格考试报名申请表》原件(单位或人事档案所在地审查盖章,本人签字,A4纸打印,见附件)。
②本人有效身份证件原件及复印件(原件现场审核后退回)。
③本人毕业证书原件及复印件。
④实习证明原件(在教学、综合医院完成8个月以上护理临床实习证明)。
持二年制专科毕业证书报考的,除上述材料外,还需提交中专学历毕业证书原件和复印件,或者中专学籍档案原件(或学校证明原件)及学校录取新生名册复印件(加盖学校公章)。
(2)应届毕业生:
①网上预报名后打印的《2023年护士执业资格考试报名申请表》原件(学校审查盖章,本人签字,A4纸打印,见附件)。
②本人有效身份证件原件及复印件(原件现场审核后退回)。
③从考务系统导出后打印、装订成册的考生名单(加盖学校、考点公章)。
④带有教育部门印章的学校录取新生名册复印件(加盖学校、考点公章)。
⑤学校统一出具的应届毕业生毕业证明(应注明考试申请人姓名、身份证号、专业、学历、学制、入学时间、参加护理临床实习时间、毕业时间等)。
⑥入学后由其他专业转为护理、助产专业者,还须提供上级教育主管部门批准的转专业证明和个人学籍信息(通过“教育部学籍学历信息管理平台”下载,打印后加盖学校公章)。
第③~⑥项由学校统一出具,第③~⑤项考生名单顺序应一致,以便考点、考区审核报名材料。
以上材料均需A4纸打印。
三、缴费流程及标准
考生须登录报名系统及时查看资格审核状态,通过考区资格审核的考生方可在规定时间进行网上缴费,完成网上缴费的考生才能视为报名成功,逾期未缴费的考生视为放弃考试。
1.缴费方式:网上缴费。
2.缴费时间:2023年2月3日至14日。缴费后务必及时查看缴费状态,确保缴费成功。
3.收费标准:按照《山东省卫生健康委员会关于明确医师和护士执业资格考试综合笔试收费标准的通知》(鲁卫财字〔2020〕56号)执行,每人每科61元。
4.缴费咨询:
(1)24小时服务热线:95070
(2)在线客服:
(3)客服邮箱:
四、准考证打印
(一)时间:2023年3月30日至4月7日。
(二)方式:登录国家卫生健康委人才交流服务中心官网()打印准考证。
五、相关要求
严格做好疫情常态化防控。各考生要严格遵守省《关于印发〈全面做好新冠肺炎疫情常态化防控工作方案(第九版)〉的通知》、《优化疫情防控二十条》、《关于优化完善我省疫情防控政策措施的通知》等要求。
各考生到现场进行确认时,须严格遵守疫情防控要求,落实疫情防控主体责任,全程佩戴医用外科口罩,注意保持1米社交距离。若出现健康码异常,或出现发热、干咳、乏力等任何疑似症状的,应更换其他人员到现场办理。
六、资格审查
资格审查实行报考人员自审、报名点初审确认、考点资格复核、考区资格复审。网上报名成功并非资格审查合格,只有通过初审确认、复核和复审三级审查的才能被认定为资格审查通过,资格审查通过后方可参加考试。
1.资格初审时,由考生提供身份证、学历学位证等相关材料原件和复印件。由属地报名点初审后,身份证原件退还申请人。
2.资格复核时,主要对初审查验结果进行审核,重点对初审单位出具的查询认证情况进一步确认。复核时不再要求申请人提供身份证原件。
3.考生对其所提供的资料和所填报的信息须承诺真实有效。严禁外地考生在我市报名,严禁考生挂靠单位进行报名。经核查,如发现不符合报考条件或存在弄虚作假的考生,将按相关规定予以追责。取消其相应的执业资格,据此获得的后续资格或其他权益,也一律取消。并将有关信息通报人力资源和社会保障部门,记入专业技术人员资格考试诚信档案库。
七、成绩发布及成绩单、成绩合格证明打印
国家卫生健康委人才交流服务中心将于考后45个工作日内在其官网公布考试成绩,考生应在国家规定时间内下载打印“成绩单”。成绩合格的考生须在国家规定时间内下载打印“成绩合格证明”。不发放纸质成绩合格证明。
附件:1.2023年护士执业资格考试报名申请表
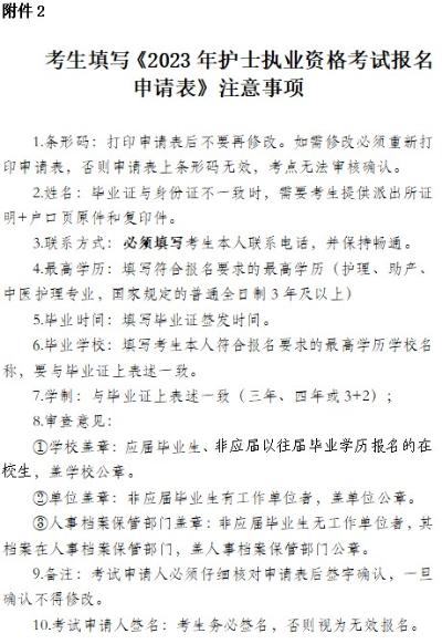
2.考生填写《2023年护士执业资格考试报名申请表》注意事项
肥城市卫生健康局
2022年12月13日 

